留学群专题频道市场基础知识知识点栏目,提供与市场基础知识知识点相关的所有资讯,希望我们所做的能让您感到满意!
11-30
11-30
各位参加证券从业资格考试的考友们,留学群精心为您整理了“证券从业《金融市场基础知识》知识点:风险管理”供您参考,希望能帮助到您!祝您考试顺利!更多有关证券从业资格考试的资讯,请持续关注本网站的更新!
证券从业《金融市场基础知识》知识点:风险管理
第二节风险管理
考点一风险管理的概念
风险管理是社会组织或者个人用以降低风险的消极结果的决策过程。风险管理通过风险识别、风险估测、风险评价,并在此基础上选择与优化组合各种风险管理技术,对风险实施有效控制和妥善处理风险所致损失的后果,从而以最小的成本收获最大的安全保障。
考点二风险管理的方法
考点三风险管理的过程
留学群证券从业栏目推荐:
...11-30
各位参加证券从业资格考试的考友们,留学群精心为您整理了“证券从业《金融市场基础知识》知识点:风险概述”供您参考,希望能帮助到您!祝您考试顺利!更多有关证券从业资格考试的资讯,请持续关注本网站的更新!
证券从业《金融市场基础知识》知识点:风险概述
第六章金融风险管理
第一节风险概述
考点一金融风险
考点二系统风险的种类
考点三非系统风险的种类
留学群证券从业栏目推荐:
11-29
各位参加证券从业资格考试的考友们,留学群精心为您整理了“证券从业《金融市场基础知识》知识点:衍生工具”供您参考,希望能帮助到您!祝您考试顺利!更多有关证券从业资格考试的资讯,请持续关注本网站的更新!
证券从业《金融市场基础知识》知识点:衍生工具
第二节衍生工具
考点一衍生工具
考点二金融期货
金融期货是期货交易的一种。期货交易是指交易双方在集中的交易所市场以公开竞价方式所进行的标准化期货合约的交易。
金融期货的主要交易制度:集中交易制度;保证金制度;结算所和无负债结算制度;限仓制度;大户报告制度;每日价格波动限制及断路
器规则;强行平仓;强制减仓。
金融期货具有四项基本功能:套期保值功能、价格发现功能、投机功能和套利功能。
考点三金融期货与金融期权的区别
金融期货与金融期权的区别主要表现在:
1.基础资产不同;
2.交易者权利与义务的对称性不同;
3.履约保证不同;
4.现金流转不同;
5.盈亏特点不同;
6.套期保值的作用与效果不同。
考点四可转换公司债券
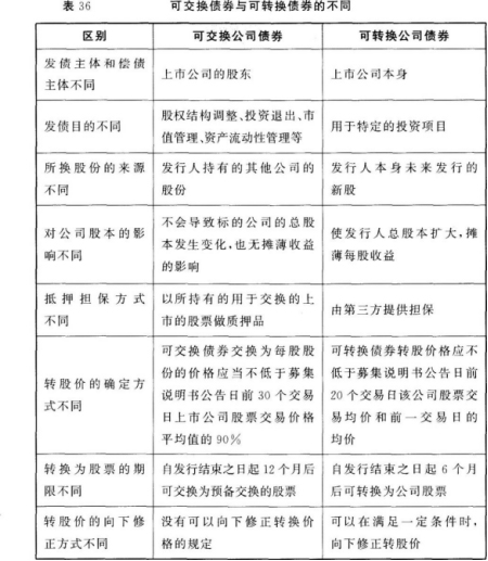
考点五可交换债券与可转换债券的不同
考点六资产证券化
资产证券化是以特定资产组合或特定现金流为支持,发行可交易证券的一种融资形式。
资产证券化的种类:
1.根据证券化的基础资产不同,可以把资产证券化分为不动产证券化、应收账款证券化、信贷资产证券化、未来收益证券化(如高速公路收费)、债券组合证券化等。
2.根据资产证券化的地域不同,可以把资产证券化分为境内资产证券化和离岸资产证券化。
3.根据资产证券化产品的属性不同,可以把资产证券化分为股权型资产证券化、债权型资产证券化和混合型资产证券化。
考点七金融衍生工具市场的特点与功能
11-29
各位参加证券从业资格考试的考友们,留学群精心为您整理了“证券从业《金融市场基础知识》知识点:债证券投资基金”供您参考,希望能帮助到您!祝您考试顺利!更多有关证券从业资格考试的资讯,请持续关注本网站的更新!
证券从业《金融市场基础知识》知识点:证券投资基金
第五章证券投资基金与衍生工具
第一节证券投资基金
考点一证券投资基金的定义和特征
证券投资基金是指通过公开发售基金份额募集资金,由基金托管人托管,由基金管理人管理和运用资金,为基金份额持有人的利益,以资产组合方式进行证券投资的一种利益共享、风险共担的集合投资方式。
证券投资基金的特点:①集合理财、专业管理;②组合投资、分散风险;③利益共享、风险共担;④严格监管、信息透明;⑤独立托管、保障安全。
考点二基金份额持有人的权利与义务
基金份额持有人的权利:①分享基金财产收益;②参与分配清算后的剩余财产;③依法转让或者申请赎回其持有的基金份额;④按照规定要求召开基金份额持有人大会;⑤对基金份额持有人大会审议事项行使表决权;⑥查阅或复制公开披露的基金信息资料;⑦对基金管理人、基金托管人、基金份额发售机构损害其合法权益的行为依法提起诉讼;⑧基金合同约定的其他权利。
基金份额持有人的义务:①遵守基金契约;②缴纳基金认购款项及规定费用;③承担基金亏损或终止的有限责任;④不从事任何有损基金及其他基金投资人合法权益的活动;⑤在封闭式基金存续期间,不得要求赎回基金份额;⑥在封闭式基金存续期间,交易行为和信息披露必须遵守法律、法规的有关规定;⑦法律、法规及基金契约规定的其他义务。
考点三基金托管人的概念与条件
基金托管人又称基金保管人,是根据法律法规的要求,在证券投资基金运作中承担资产保管、交易监督、信息披露、资金清算与会计核算等相应职责的当事人。
我国《证券投资基金法》规定,申请取得基金托管资格,应当具备下列条件,并经国务院证券监督管理机构和国务院银行业监督管理机构核准。
1.净资产和资本充足率符合有关规定。
2.设有专门的基金托管部门。
3.取得基金从业资格的专职人员达到法定人数。
4.有安全保管基金财产的条件。
5.有安全高效的清算、交割系统。
6.有符合要求的营业场所、安全防范设施和与基金托管业务有关的其他设施。
7.有完善的内部稽核监控制度和风险控制制度。
8.法律、行政法规规定的和经国务院批准的国务院证券监督管理机构、国务院银行业监督管理机构规定的其他条件。
考点四基金资产净值
基金资产净值是指某一时点上某一证券投资基金每份基金份额实际代表的价值。基金资产净值和基金份额净值计算公式如下:
基金资产净值=基金资产总值一基金负债
基金份额净值=基金资产净值÷基金总份额
考点五证券投资基金的投资范围
我国...
11-29
各位参加证券从业资格考试的考友们,留学群精心为您整理了“证券从业《金融市场基础知识》知识点:债券的交易”供您参考,希望能帮助到您!祝您考试顺利!更多有关证券从业资格考试的资讯,请持续关注本网站的更新!
证券从业《金融市场基础知识》知识点:债券的交易
第三节债券的交易
考点一债券现券交易、回购交易、远期交易和期货交易的概念
现券交易是指交易双方以约定的价格在当日或次日转让债券所有权、办理券款交割的交易行为,也就是所谓二级市场(或流通市场)的债券交易。
回购交易是指资金融入方(债券持有人、正回购方)与资金融出方(债券买方、逆回购方)在进行债券交易的同时签订协议,约定在未来某一时间以约定价格将该笔债券购回的交易方式。
远期交易是银行间债券市场推出的首个衍生产品,指交易双方约定在未来的某一日期,以约定价格和数量买卖标的债券的行为。期货交易是指在将来某一特定日期以双方承诺约定的价格买卖某特定债券的交易。
考点二债券报价的主要方式
考点三债券的交易流程
1.开户
债券投资者要进人证券交易所参与债券交易,首先必须选择一家可靠的证券经纪公司,并在该公司办理开户手续。
我国上海证券交易所允许开户的账户有现金账户和证券账户。
现金账户只能用来买进债券并通过该账户支付买进债券的价款,证券账户只能用来交割债券。
2.委托
投资者在证券公司开立账户以后,要想真正上市交易,还必须与证券公司办理证券交易委托关系。这是一般投资者进入证券交易所的必经程序,也是债券交易的必经程序。
3.成交
证券公司在接受投资客户委托并填写委托说明书后,就要由其驻场人员在交易所内迅速执行委托,促使该种债券成交。
4.清算和交割
债券交易成立以后就必须进行券款的交付,这就是债券的清算和交割。
(1)债券的清算。债券的清算,是指对同一证券公司在同一交割日对同一种国债券的买和卖相互抵销,确定出应当交割的债券数量和应当交割的价款数额,然后按照”净额交收”原则办理债券和价款的交割。
(2)债券的交割。债券的交割就是将债券由卖方交给买方,将价款由买方交给卖方。
5.过户
债券成交并办理了交割手续后,最后一道程序是完成债券的过户。过户是指将债券的所有权从一个所有者名下转移列另一个所有者名下。
考点四债券评级
11-28
各位参加证券从业资格考试的考友们,留学群精心为您整理了“证券从业《金融市场基础知识》知识点:债券的发行与承销”供您参考,希望能帮助到您!祝您考试顺利!更多有关证券从业资格考试的资讯,请持续关注本网站的更新!
证券从业《金融市场基础知识》知识点:债券的发行与承销
第二节债券的发行与承销
考点一我国国债的发行方式
目前,凭证式国债发行完全采用承购包销方式,储蓄国债发行可采用包销或代销方式,记账式国债发行完全采用公开招标方式。
公开招标方式是通过投标人的直接竞价来确定发行价格(或利率)水平,发行人将投标人的标价自高价向低价排列,或自低利率排到高利率,发行人从高价(或低利率)选起,直到达到需要发行的数额为止。
承购包销方式是由发行人和承销商签订承购包销合同,合同中的有关条款是通过双方协商确定的。
考点二国债销售价格及其影响因素
储蓄国债在发行期内按面值向个人发行,发行价格与销售价格发行是确定的。记账式国债通过竞争性招标发行,采用单一价格、多重价格、混合式的招标方式确定中标价格,中标价格与财政部向承销商收取的发售价格可能不同。若按发售价格向投资者销售国债,承销商可能亏损,因此财政部允许承销商在发行期内自定销售价格,随行就市发行。
影响国债销售价格的因素:①市场利率;②承销商承销国债的中标成本;③流通市场中可比国债的收益率水平;④国债承销的手续费收入;⑤承销商所期望的资金回收速度;⑥其他国债分销过程中的成本。
考点三证券公司债券的发行条件
证券公司债券发行的基本条件:
①发行人最近1期末经审计的净资产不低于10亿元;
②各项风险监控指标符合中国证监会的有关规定;
③最近两年内未发生重大违法违规行为;
④具有健全的股东会、董事会运作机制及有效的内部管理制度,具备适当的业务隔离和内部控制技术支持系统;
⑤资产未被具有实际控制权的自然人、法人或其他组织及其关联人占用;
⑥中国证监会规定的其他条件。证券公司定向发行债券,最近1期末经审计的净资产不得低于5亿元。
考点四金融债券发行的操作要求
一、发行方式
1.金融债券可在全国银行间债券市场公开发行或定向发行。
2.金融债券的发行可以采取一次足额发行或限额内分期发行的方式。
二、担保要求
商业银行发行金融债券没有强制担保要求;而财务公司发行金融债券,则需要由财务公司的母公司或其他有担保能力的成员单位提供相应担保,经中国银监会批准免于担保的除外。对于商业银行设立的金融租赁公司,资质良好但成立不满3年的,应由具有担保能力的担保人提供担保。
三、信用评级
应由具有债券评级能力的信用评级机构每年进行信用评级。
四、发行的组织
1.承销团的组建
2.承销方式及承销人的资格条件
发行人应组建承销团,可采用协议...
11-28
各位参加证券从业资格考试的考友们,留学群精心为您整理了“证券从业《金融市场基础知识》知识点:债券”供您参考,希望能帮助到您!祝您考试顺利!更多有关证券从业资格考试的资讯,请持续关注本网站的更新!
证券从业《金融市场基础知识》知识点:债券
第四章债券市场
第一节债券
考点一债券
考点二债券与股票的相同点
债券与股票的相同点体现在三方面:两者都是有价证券,两者都是筹措资金的手段,两者的收益率相互影响。
考点三债券与股票的区别
考点四政府债券
考点五中央政府债券
一、中央政府债券的概念
中央政府债券也称国家债券或国债。国债发行量大、品种多,是政府债券市场上最主要的融资和投资工具。
二、中央政府债券的分类
1.按偿还期限分类
按照偿还期限为标准,可以将国债分为短期国债、中期国债和长期国债。偿还期限较短的称短期国债,通常把1年以内还本付息的国债称为短期国债;偿还期限较长的称为长期国债,通常将10年以上还本付息的国债叫做长期国债;介于两者之间,即1年以上10年以下的国债称为中期国债。按照这种标准分类的目的在于依据债券期限的长短对财政收入和支出的影响不同,确定合理的期限结构,以便国家高效率地运用所筹措的资金。
2.按资金用途分类
按资金用途的不同,可以把国债分为赤字国债、建设国债、战争国债和特种国债。赤字国债是用于弥补政府预算赤字的国债,建设国债是发债筹措的资金用于建设项目的国债,战争国债专指用于弥补战争费用的国债,特种国债是指政府为了实施某种特殊政策而发行的国债。
3.按付息方式分类
按付息方式分类,分为附息式国债和贴现式国债。附息式国债是指债券发行明确规...
11-24
各位参加证券从业资格考试的考友们,留学群精心为您整理了“证券从业《金融市场基础知识》知识点:监管机构”供您参考,希望能帮助到您!祝您考试顺利!更多有关证券从业资格考试的资讯,请持续关注本网站的更新!
证券从业《金融市场基础知识》知识点:监管机构
第五节监管机构
考点一证券市场监管
证券市场监管是指证券管理机关运用法律的、经济的以及必要的行政手段,对证券的募集、发行、交易等行为以及证券投资中介机构的行为进行监督与管理。
证券市场监管的原则:依法监管原则;保护投资者利益原则;“三公”原则(公开、公平、公正);监督与自律相结合的原则。
我国证券市场监管的目标有:①运用和发挥证券市场机制的积极作用,限制其消极作用;②保护投资者利益,保障合法的证券交易活动,监督证券中介机构依法经营;③防止人为操纵、欺诈等不法行为,维持证券市场的正常秩序;④根据国家宏观经济管理的需要,运用灵活多样的方式,调控证券发行与证券交易规模,引导投资方向,使之与经济发展相适应。
证券市场监管的手段:法律手段;经济手段;行政手段。
考点二我国证券市场的监管体系
我国证券市场经过多年的发展,逐步形成了以国务院证券监督管理机构、国务院证券监督管理机构的派出机构、证券交易所、行业协会和证券投资者保护基金公司为一体的监管体系和自律管理体系。国务院证券监督管理机构由中国证券监督管理委员会及其派出机构组成。
考点三中国证监会的职责
1.依法制定有关证券市场监督管理的规章、规则,并依法行使审批或者核准权。
2.依法对证券的发行、上市、交易、登记、存管、结算进行监督管理。
3.依法对证券发行人、上市公司、证券公司、证券投资基金管理公司、证券服务机构、证券交易所、证券登记结算机构的证券业务活动进行监督管理。
4.依法制定从事证券业务人员的资格标准和行为准则,并监督实施。
5.依法监督检查证券发行、上市和交易的信息公开情况。
6.依法对中国证券业协会的活动进行指导和监督。
7.依法对违反证券市场监督管理法律、行政法规的行为进行查处。
8.法律、行政法规规定的其他职责。
留学群证券从业栏目推荐:
11-24
各位参加证券从业资格考试的考友们,留学群精心为您整理了“证券从业《金融市场基础知识》知识点:自律性组织”供您参考,希望能帮助到您!祝您考试顺利!更多有关证券从业资格考试的资讯,请持续关注本网站的更新!
证券从业《金融市场基础知识》知识点:自律性组织
第四节自律性组织
考点一证券交易所
考点二证券业协会
中国证券业协会是证券业的自律性组织,是社会团体法人。
中国证券业协会的宗旨是:①遵守国家宪法、法律、法规和经济方针政策,遵守社会道德风尚,以科学发展观为指导,在国家对证券业实行集中统一监督管理的前提下,进行证券业自律管理;②发挥政府与证券行业间的桥梁和纽带作用;③为会员服务,维护会员的合法权益;④维护证券业的正当竞争秩序,促进证券市场的公开、公平、公正,推动证券市场的健康稳定发展。
根据我国《证券法》,中国证券业协会履行下列职责:①教育和组织会员遵守证券法律、行政法规;②依法维护会员的合法权益,向证券监督管理机构反映会员的建议和要求;③收集整理证券信息,为会员提供服务;④制定会员应遵守的规则,组织会员单位从业人员的业务培训,开展会员问的业务交流;⑤对会员之间、会员与客户之间发生的证券业务纠纷进行调解;⑥组织会员就证券业的发展、运作及有关内容进行研究;⑦监督、检查会员行为,对违反法律、行政法规或者中国证券业协会章程的,按照规定给予纪律处分。
证券业协会的机构设置:会员大会;理事会;常务理事会;监事会;会长办公室、会长、秘书长。
考点三证券登记结算公司
考点四证券投资者保护基金
证券投资者保护基金是指按照《证券投资者保护基金管理办法》筹集形成的、在防范和处置证券公司风险中用于保护证券投资者利益的资金。
留学群证券从业栏目推荐:
市场基础知识知识点推荐访问