留学群专题频道高中语文教师资格证栏目,提供与高中语文教师资格证相关的所有资讯,希望我们所做的能让您感到满意!
06-11
留学群为您带来《2018年上半年高中语文教师资格证面试真题(第四批)》,来自考试回忆,仅供参考!更多相关资讯请继续关注本网站的更新!希望给您带来帮助!祝您顺利通过考试!
2018年上半年高中语文教师资格证面试真题(第四批)



推荐阅读:
...06-11
留学群为您带来《2018年上半年高中语文教师资格证面试真题(第二批)》,来自考试回忆,仅供参考!更多相关资讯请继续关注本网站的更新!希望给您带来帮助!祝您顺利通过考试!
2018年上半年高中语文教师资格证面试真题(第二批)
高中语文《永遇乐-京口北固亭怀古》
一、考题回顾

二、考题解析
【教学过程】
(一)温故知新,导入新课
同学们,老骥伏枥志在千里,虽说英雄迟暮,但雄心不已。有这样一位词人,他怀着一腔报国之情,却只能面对破碎的河山,追慕着古代英雄,希望能为国出力,可终究事与愿违,忧郁离去。大家想知道这位词人是谁吗?今天就一起来学习南宋辛弃疾的《永遇乐·京口北固亭怀古》。
(二)初读诗歌,整体感知
1.简介背景及作者。
2.学生自读,注意字音;
3.请学生说一说读之后的感受,思考,怎样读才能体现词的风格,再指名读;
4.诵读指导:音调放缓,韵脚读重音,过后稍一停顿;
5.配乐,学生诵读;
6.学生诵读展示,由同学进行评价。
(三)再读词作,品读欣赏。
1.介绍本次写作背景:宋宁宗开禧元年(1205年),辛弃疾已经六十六岁。当时韩侂胄执政,正积极筹划北伐,在家闲居多年的辛弃疾于前一年被起用为浙东安抚使,这年春初,又受命担任镇江知府,戍守江防要地京口。
就词题提问:北固亭的“北固”有“北顾”之意,辛弃疾登上北固亭,向北远望,会望见什么?又兴起怎样的思想感情?
明确:望见已经沦陷的大好河山,“千古江山”,兴起收复中原的豪情壮志。
2.但是,辛弃疾登上北固亭,首先想到的,是几位古人,请找出词中的历史人物?
上阕:孙权、寄奴(刘裕)。
下阕:刘义隆、佛狸祠(拓跋焘)、廉颇。
辛弃疾词中常常会引用历史人物或者历史故事,含蓄地表达自己的思想感情。
3.京口曾是三国时期吴国的首都,孙权曾在这里抵御曹操大军的南侵,成就一番霸业,连曹操因为忍不住赞叹:“生子当如孙仲谋!”但是,这样的英雄,在今日,终究难以寻觅了。
词人用孙权的典故入词,是想表达什么?
明确:孙权也是少年英豪,曾经守住国土,抵御敌人入侵,但是,宋朝却没有像孙仲谋这样的君主,半壁江山终究落入金人手中。
正是因为如此,曾经的舞榭歌台,“风流总被雨打风吹去”,宋朝终究江山残破,偏安一隅。
4.辛弃疾终于等到了朝廷立志北伐,收复失地的时候,他也被重新启用,有机会报效国家,建功立业。但是,这时,他却想起了历史上另一个北伐的人——刘义隆。刘义隆好大喜功,仓促北伐,反而让北魏主拓跋焘抓...
06-11
留学群为您带来《2018年上半年高中语文教师资格证面试真题(第一批)》,来自考试回忆,仅供参考!更多相关资讯请继续关注本网站的更新!希望给您带来帮助!祝您顺利通过考试!
2018年上半年高中语文教师资格证面试真题(第一批)
高中语文《劝学》
一、考题回顾

二、考题解析
【教学过程】
(一)导入新课
学生列举已知的劝学格言、好的学习方法及态度等。
(二)整体感知
1.学生通过多种形式的朗读,解决重要实词、虚词,疏通文意。
(1)学生自读课文,借助注释和工具书解决生字词。
(2)指名朗读,师生共同纠正读错的字音和句读,并强调易错的字词。
(三)深入研读
1.明确文本的论点
(1)学生画出表达作者观点的句子,用自己的话说说作者要表达的主要观点。
(2)文章是从哪几个方面进行论述的?
2.四人小组合作,自列提纲,充实论据。
(1)明确学习的意义是用了四个比喻句,学习的作用用了五个比喻句,方法态度用了十一个比喻句。
(2)学生找出本段论述的事物及其特点。
(3)前两个比喻都论述了学习的意义在于提高自己,后两个是改变自己。他们是平行并列的,还是依次排列的?请分析说明。
(4)用同样的方法,4人小组合作完成对“学习的作用”和“学习的方法态度”的学习,并由学生补充完整板书。
(四)拓展延伸
比较本单元已学过的《季氏将伐颛臾》和《寡人之于国也》,说说三篇课文的语言特色。
(五)小结作业
小结:师生共同总结。
作业:学习运用比喻说理的方法,写一篇有关学习或加强修养的短文。
板书设计

【答辩题目解析】
1.本文的写作特点是什么?
【参考答案】
1.大量运用比喻阐明事理,是本第一大特点。比喻能使抽象道理明白具体,深入浅出,使人易于了解和接受,提高表达效果。第二段用了五个比喻,说明学习的重要意义;第三段用了五个比喻,说明学习的作用;第四段用了十个比喻,说明学习的方法和态度。这些比喻有的用同类事物相衬托,如:“登高而招...
01-08
2017下半年教师资格证面试结束啦,考友们快来看看面试真题吧!留学群教师资格证考试网为您整理了《2017下半年高中语文教师资格证面试真题(第三批)》,希望对您有所帮助!祝各位面试成功!
2017下半年高中语文教师资格证面试真题(第三批)










01-08
2017下半年教师资格证面试结束啦,考友们快来看看面试真题吧!留学群教师资格证考试网为您整理了《2017下半年高中语文教师资格证面试真题(第二批)》,希望对您有所帮助!祝各位面试成功!
2017下半年高中语文教师资格证面试真题(第二批)
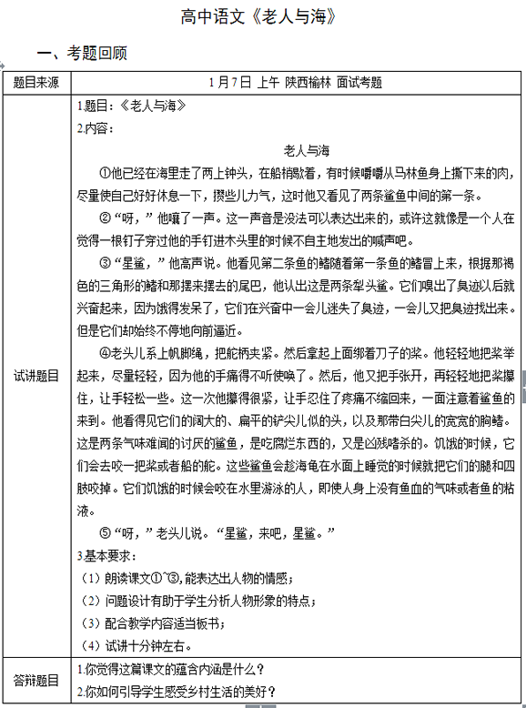
高中语文《窦娥冤》
一、考题回顾
题目来源:1月6日下午湖南省郴州市面试考题
试讲题目:《窦娥冤》
[外扮监斩官上,云]下官监斩官是也。今日处决犯人,着做公的把住巷口,休放往来人闲走。[净扮公人,鼓三通,锣三下科,刽子磨旗、提刀、押正旦带枷上,刽子云]行动些,行动些,监斩官去法场上多时了。[正旦唱]
【正宫·端正好】没来由犯王法,不提防遭刑宪,叫声屈动地惊天。顷刻间游魂先赴森罗殿,怎不将天地也生埋怨。
【滚绣球】有日月朝暮悬,有鬼神掌著生死权。天地也只合把清浊分辨,可怎生糊突了盗跖颜渊:为善的受贫穷更命短,造恶的享富贵又寿延。天地也,做得个怕硬欺软,却元来也这般顺水推船。地也,你不分好歹何为地。天也,你错勘贤愚枉做天!哎,只落得两泪涟涟。
[刽子云]快行动些,误了时辰也。[正旦唱]
【倘秀才】则被这枷纽的我左侧右偏,人拥的我前合后偃。我窦娥向哥哥行有句言。[刽子云]你有甚么话说?[正旦唱]前街里去心怀恨,后街里去死无冤,休推辞路远。
[刽子云]你如今到法场上面,有甚么亲眷要见的,可教他过来见你一面也好。[正旦唱]
【叨叨令】可怜我孤身只影无亲眷,则落的吞声忍气空嗟怨。[刽子云]难道你爷娘家也没的?[正旦云]止有个爹爹,十三年前上朝取应去了,至今杳无音信。[唱]早已是十年多不睹爹爹面。[刽子云]你适才要我往后街里去,是什么主意?[正旦唱]怕则怕前街里被我婆婆见。[刽子云]你的性命也顾不得,怕他见怎的?[正旦云]俺婆婆若见我披枷带锁赴法场餐刀去呵,[唱]枉将他气杀也么哥,枉将他气杀也么哥。告哥哥,临危好与人行方便。
[卜儿哭上科,云]天哪,兀的不是我媳妇儿![刽子云]婆子靠后。[正旦云]既是俺婆婆来了,叫他来,待我嘱付他几句话咱。[刽子云]那婆子,近前来,你媳妇要嘱付你话哩。[卜儿云]孩儿,痛杀我也。[正旦云]婆婆,那张驴儿把毒药放在羊肚儿汤里,实指望药死了你,要霸占我为妻。不想婆婆让与他老子吃,倒把他老子药死了。我怕连累婆婆,屈招了药死公公,今日赴法场典刑。婆婆,此后遇着冬时年节,月一十五,有瀽不了的浆水饭,瀽半碗儿与我吃;烧不了的纸钱,与窦娥烧一陌儿。则是看你死的孩儿面上。[唱]
【快活三】念窦娥葫芦提当罪愆,念窦娥身首不完全,念窦娥从前已往干家缘;婆婆也,你只看窦娥少爷无娘面。
【鲍老儿】念窦娥服侍婆婆这几年,遇时节将碗凉浆奠;你去那受刑法尸骸上烈些纸钱,只当把你亡化的孩儿荐。[卜儿哭科,云]孩儿放心,这个老身都记得。天哪,兀的不痛杀我也。[正旦唱]婆婆也,再也不要啼啼哭哭,烦烦恼恼,怨气冲天。这都是我做窦娥的没时没运,不明不暗,负屈衔冤。
[刽子做喝科,云]兀那婆子靠后,时辰到了也。[正旦跪科][刽子开枷科][正旦云]窦娥告监斩大人,有一事肯依窦娥,便死而无怨。[监斩官云]你有什么事?你说。[正旦云]要一领净席,...
01-08
2017下半年教师资格证面试结束啦,考友们快来看看面试真题吧!留学群教师资格证考试网为您整理了《2017下半年高中语文教师资格证面试真题(第一批)》,希望对您有所帮助!祝各位面试成功!
2017下半年高中语文教师资格证面试真题(第一批)

二、考题解析
【教学过程】
(一)情境导入
教师用PPT课件展示荷塘景色。
学生用自己的话描绘所见到的荷塘月色的美好画面。随后教师引导,若干年前,有位作家观赏了月色下的荷塘后也描绘了他心中的景色,随之引出课题《荷塘月色》。
(二)通读课文,整体感知
1.学生通读全文,然后教师范读,将学生带入课文情境;引导学生进行适当地朗读。
2.提问:这一段写什么景?是从哪些方面来写的?
学生自由回答,教师点明:月下荷塘美景,写了荷叶、荷花、荷香、荷波、荷韵五个方面。
(三)再次朗读,深入体会
1.学生分成四人一组,找到文中每种景物所用的修辞,并在小组间讨论这些修辞的表达效果。讨论结束后,由小组代表回答,教师根据学生回答进行补充和讲解。
2.学生分小组赏析重点句子。
(第1组)荷叶:“叶子出水很高,像亭亭的舞女的裙”
运用比喻手法写出荷叶的风姿,由“出水很高”联想到“亭亭的舞女的裙”两者不仅相似,而且写出其动态美。
(第2组)荷花:“层层的叶子中间,……又如刚出浴的美人”
运用拟人、比喻的手法,“袅娜”写出荷花的饱满盛开状,“羞涩”写荷花含苞待放。这两个词本是用来描写女子娇美姿态、羞涩神情的,现在用来写荷花,赋予物以生命力和感情,这是拟人写法。接着连用三个比喻,分别描绘了淡月辉映下荷花晶莹剔透的闪光,绿叶衬托下荷花忽明忽暗的闪光,以及荷花不染纤尘的美质,写出了荷花的神韵,倾注了作者的主观感情,可以激发读者的想象,情景交融。
(第3组)荷香:“微风过处,送来缕缕清香,仿佛远处高楼上渺茫的歌声似的”
(提示学生参看“练习二”)由嗅觉向听觉转移,“缕缕清香”与“渺茫的歌声”在许多方面有相似之处,如时断时续、若有若无、轻淡飘渺、沁人心脾等,其间感觉的转移伴随想象的跳跃,“清香”与“歌声”同属美好的事物,把“清香”比喻成远处的“歌声”,烘托出几分幽雅和宁静来。
(第4组)荷波:“叶子与花也有一丝的颤动,……这便宛然有了一道凝碧的波痕”
运用拟人的手法,写出微风过处叶花颤动的情状,既有视觉形象,叶子“有一丝的颤动”化为“一道凝碧的波痕”;又有听觉形象,风吹花叶的颤动声音,动静结合,形象地传达出荷塘富有生气的风姿,创造出了清幽恬静的氛围。
(第5组)荷韵:“叶子底下是脉脉的流水,遮住了,不能见一些颜色;而叶子却更见风致了”
作者把所见与想象结合,“脉脉”本指默默地用眼神或行动来表情传意,这里用来写流水,塘水在茂密的荷叶下是看不到的,作者却由叶子的“风韵”想象到那叶子下的水“脉脉”有情,...
05-22
本文“高中语文教师资格证2017上半年面试真题《氓》”,跟着留学群教师资格考试频道来了解一下吧。希望能帮到您!
一、考题

二、考题解析
高中语文《氓》主要教学过程及板书设计
教学过程
(一)导入新课
爱情是人类永恒的话题,有人的地方,就会书写不同的爱情故事。今天,让我们走进遥远的公元前的卫国,聆听一个古老的故事,体会一下那时、那地发生的那件事,让我们走近他们,去感受这个传唱了千年的爱情故事。
(二)整体感知
1.教师范读课文,学生熟悉生字词和文意。
2.学生自行朗读,体会诗歌的感情,也可交流讨论。理清全诗层次。
提问:这首叙事诗写了这对男女婚姻过程的哪几个阶段?
明确:恋爱——婚变——决绝。
追问:结婚前后,诗中女子发生了什么变化?
第一、二章追述恋爱生活。女主人公“送子涉淇”,又劝氓“无怒”;“既见复关,载笑载言”,是一个热情、温柔的姑娘。
第三-五章追述婚后生活。第三章,以兴起,总述自己得出的生活经验:“于嗟女兮,无与士耽!”第四章,以兴起,概说“三岁食贫”,“士也罔极,二三其德”。
第六章表示“躬自悼矣”后的感受和决心:“反是不思,亦已焉哉!”
(三)深入研读
1.你感悟到女主人公是怎样的形象?
明确:作者顺着“恋爱——婚变——决绝”的情节线索叙事。通过写女主人公被遗弃的遭遇,塑造了一个勤劳、温柔、坚强的妇女形象,表现了古代妇女追求自主婚姻和幸福生活的强烈愿望。
男女的不平等,不仅体现在政治上、经济上,有时候还体现在性格上,但诗中女子的最后决绝,又使我们看到中国女子那可敬可佩的一面。
2.本诗的三、四章运用了些什么艺术手法,结合感兴趣的诗句谈谈你的看法。
明确:《氓》中第三、四章用了兴的手法。
第三章,前四句“桑之未落,其叶沃若。于嗟鸠兮,无食桑葚。”桑叶鲜嫩,不要贪吃桑葚。这与后面六句劝说“于嗟女兮,无与士耽”形成对照,诗意是相连的。
第四章,前四句“桑之落矣,其黄而陨”,叶由嫩绿变为枯黄,这与士“信誓旦旦”变为“士贰其行”相对照,含有隐喻。
第三、四章起兴的诗句,用自然现象来对照女主人公恋爱生活的变化,由起兴的诗句引出表达感情生活的诗句,激发读者联想,增强意蕴,产生形象鲜明、诗意盎然的艺术效果。
(四)拓展延伸
这首诗为什么不给男主人公取个名字呢?
明确:真情永恒只是个例,故能被人牢牢铭记,而负心忘义之人却比比皆是。所以,这个女子所遇到的不是一个人、两个人,而是一群人、一批人,甚至是几代人。这个女主人公的可敬之处,就在于她不愿屈服,敢于抗争,勇于把握个人命运,勇敢追求独立幸福的生活。她和《祝福》中的祥林嫂,无论是从行为上,还是从思想上、精神上,都...
05-22
留学群教师资格考试栏目为大家分享“高中语文教师资格证面试真题《登高》(2017上半年)”,希望对考生能有帮助。想了解更多关于教师资格考试的讯息,请继续关注我们网站的更新。
一、考题回顾

二、考题解析
高中语文《登高》主要教学过程及板书设计
教学过程
(一)创设情境,新课导入
学生诵读王维《九月九日忆山东兄弟》。
导入语:人们往往喜欢在春意盎然、鸟语花香的春天去野外踏春,感受春天的美丽与生机勃勃。而在秋高气爽的秋天,人们登高望远,饮酒作赋。唐代著名诗人王维就在《九月九日忆山东兄弟》中写到:“独在异乡为异客,每逢佳节倍思亲。遥知兄弟登高处,遍插茱萸少一人。”同样是登高,“诗圣”杜甫又是怎样的处境与心情呢?
今天,就让我们一起走进杜甫的内心世界,去领略他的才情,去触摸他的灵魂深处。下面,我们来学习杜甫的七言律诗——《登高》。
(二)品读诗歌,初步了解
1.教师范读,学生默读。
学生注意诗歌的字音、节奏、节拍、韵脚,体味本诗音韵低沉,回环的原因。
2.教师范读,学生跟读。
注意四点要求:一是读准字音,二是把握节奏,三是注意轻重,最后要求读出感情。
3.学生自由朗读。
结合注释默读,领悟诗歌的大意。
再次朗读,思考问题:可否用一个字或一个词来概括这首诗的感情基调?
明确:悲凉。
(三)精读诗歌,赏析内容
1.先看诗的头两句,也就是首联:风急天高猿啸哀,渚清沙白鸟飞回。
首联主要是写景。景物有:风、天、猿、渚、沙、鸟。分别用“急”“高”“啸哀”“清”“白”“飞回”来描写。十四个字写六种景,极为凝练。这些景物给我们的感觉是显得十分悲凉、凄清。“哀”字奠定了全诗的情感基调:自然之悲象,人生之艰难。也是全诗的诗眼。作者巧妙地运用了一系列描绘哀景的词,既是自然环境的客观描绘,也是作者心情的折射与投影。正像清代诗人王夫之所说:一切景语皆情语。这种,融情于景,情景交融的写法请大家注意。
2.颔联:无边落木萧萧下,不尽长江滚滚来。
提问:联系杜甫的此时此境来联想,面对此情此景,诗人想到了什么?
明确:落木萧萧:①杜甫看到落叶飘零,会引起韶光易逝的感觉。②也许会加重乡愁,他会问自己,这常年飘泊的生活何时能结束。
“不尽长江”是时间的无穷,是历史长河的永不停息的感觉。“大江东去,浪淘尽,千古风流人物。”他会超越时空的限制,联想到历代的一些优秀人物的不幸遭遇,不禁“怅望千秋一洒泪”以抒发自己壮志难酬的苦痛。
3.颈联:万里悲秋常作客,百年多病独登台。
提问:什么是“作客”?是否和现在的“做客”相同?
明确:“作客”和现在的“做客”不同,这里的“作客”是客居他乡的意思。杜甫这里是漂泊他乡、...
03-01
留学群教师资格考试栏目为大家分享了“高中语文教师资格证面试说课稿:过秦论”,希望对考生能有帮助。想了解更多关于教师资格考试的讯息,请继续关注我们网站的更新。
开场白:各位老师,下午好。我说课的题目是《过秦论》。
一、说教材
《过秦论》是普通高中课程标准试验教科书语文必修三第三单元的自读篇目,作者贾谊在本文中论述了秦朝灭亡的原因,是“仁义不施而攻守之势异也”。该单元所选课文都是古代的议论性散文。通过本单元的学习在于让学生掌握基础的文言语法知识,感受我国传统文化的精神,学习如何清晰有力的表达自己的思想和见解,写好议论文。本文安排在单元的第三篇,是因为学生已经对古人的议论文写作有了初步的认识,学习本课就是要在理解的基础上,更深入地探讨古人写作议论文的技巧。为了指导学生学好这篇课文,并实现单元教学目标,培养学生学习文言的兴趣、掌握文言学习方法、学会议论文写作的技巧,我将本文拟定两课时。
第一课时主要任务是在诵读的基础上,采用“说史析文论英雄”的评书演讲方式,疏通文意,归纳文言文字、词、句基础知识。
由于本班学生基础较好,掌握字词基础的能力较强,所以,根据大纲和考纲对学生文言文学习的具体要求,我把重点放在了第二课时,我对第二课时是这样设计的:
二、教学目标:
1、 对“仁义不施而攻守之势异也”中心论点的正确理解。
2、 掌握本文所体现出的议论文写作技巧。
3、让学生在感悟大秦人的奋进精神的同时,对“施仁义”的重要性有更深刻的体会。
(设计意图:根据新课标倡导从“知识与能力”、“过程与方法”、“情感态度与价值观”三方面出发设计课程目标的要求和高一的学生对于文言文的知识还在积累阶段,不能很好主动探究并学以致用的现状,我拟确定以上教学目标。前两个目标比较常规,就是要让学生在学习课本知识、训练思辨能力的基础上,掌握一定的议论文写作技巧。这里特别强调第三点目标,这是课本上和传统的教学中没有提到的。这一设计着重在于激发学生作为秦人后代的自豪感,学习大秦人的奋进精神。并结合现实,理解“施仁义”的现实意义。)
三、教学重点、难点:
本课的教学重点为:
根据秦王朝的兴亡过程,分析导致其迅速灭亡的原因。理解文章层次及写作意图,深入理解文章的中心论点。
本课的教学难点为:
1、对“仁义不施而攻守之势异也”中心论点的正确理解。
2、结合学生写作实践,学习鉴赏本文的议论文写作技巧。
(设计意图:新课标指出,应该“通过阅读与思考,领悟其丰富的内涵,探讨人生价值和时代精神,以利于逐步形成自己的思想”,因此,认识“仁义不施”是秦王朝迅速灭亡的重要原因是本文的教学重点,也是本文的教学难点。本课属于自读课文,应该更侧重于让学生自主探讨,并从中有所收获。所以,我让学生结合自己的写作实践来鉴赏本文,真正做到,自主学习,有目的学习,从而实现学有所获的目标。)
四、教法、学法:
教法:诵读法、引导分析法
(设计意图:根据该课的教学目标、教材特点我采用诵读法和引...
01-07
留学群教师资格证考试栏目为大家分享“高中语文教师资格证面试真题解析精选(2016下半年)”快来看看2016下半年教师资格证面试真题吧!
高中语文教师资格证面试真题解析精选(2016下半年)
一、考题回顾

二、考题解析
高中语文《滕王阁序》主要教学过程及板书设计
教学过程
(一)温故知新
上节课我们同桌互助,一起疏通了文意,掌握了文中的通假字、古今异义字词。谁谈谈,回家后你怎么总结、消化这些需要掌握的文言词汇的。
(二)读文,品景
1.师范读,学生跟读。
2.生找出写景两段,师生再读。
3.师生共品景(赏析二三两段)。
①这两段都描绘了哪些景?这些景有什么特点?
②你最欣赏其中那些诗句?讲讲原因?
③你认为那些诗句写得好?用散文式的语言改写出来。
(三)赏析名句,感受语言特色
①生谈为何“落霞与孤鹜齐飞,秋水共长天一色”是千古名句,你是如何理解的?
②由名句引出语言特点(一句经典建立在全文的语言美妙之上的)
生谈本文的语言特点,师引导生思考回答并总结。
骈偶
明确:使用对偶句,是骈体文的共同特点那么使用对偶句,会产生什么效果呢?下面我们结合课文加以品析。
根据要求,从课文中各找出一个用例来,并体会多用对偶句的妙处
“四四”对“四四”:层峦耸翠,上出重霄;飞阁流丹,下临无地
“六六”对“六六”:俨骖騑于上路,访风景于崇阿;临帝子之长洲,得天人之旧馆
“四六”对“四六”:渔舟唱晚,响穷彭蠡之滨;雁阵惊寒,声断衡山之浦
“六四”对“六四”:屈贾谊于长沙,非无圣主;窜梁鸿于海曲,岂乏明时?
主谓结构相对:雄州雾列,俊采星驰
小结:运用对偶,音律和谐,抑扬顿挫,读来富有音乐之美,再者使得语气奔放自然,又富有诗意之美。
(四)情感升华,小结作业
1.师问:历代文人写景后接着会写什么?(预设生根据以往所学会得出抒情的写作特点)
2.课下自学,研读悲何事,抒发何种情感?
板书设计

答辩题目解析
1.语文教学中板书的作用是什么?【教学实施】
【参考答案】
...
高中语文教师资格证推荐访问