留学群专题频道2016年10月选考答案栏目,提供与2016年10月选考答案相关的所有资讯,希望我们所做的能让您感到满意!
10-20
留学群高考网为大家提供2016年10月浙江新高考学考选考历史答案,更多高考资讯请关注我们网站的更新!
2016年10月浙江新高考学考选考历史答案


小编精心为您推荐:
2016年10月浙江新高考学考选考试题及答案汇总10-20
留学群高考网为大家提供2016年10月浙江新高考学考选考历史试题及答案,更多高考资讯请关注我们网站的更新!
2016年10月浙江新高考学考选考历史试题及答案








参考答案:


小编精心为您推荐:
10-20
留学群高考网为大家提供2016年10月浙江新高考学考选考生物答案,更多高考资讯请关注我们网站的更新!
2016年10月浙江新高考学考选考生物答案


小编精心为您推荐:
10-20
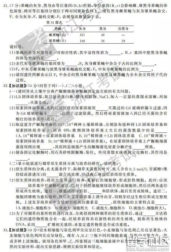
留学群高考网为大家提供2016年10月浙江新高考学考选考生物试题及答案,更多高考资讯请关注我们网站的更新!
2016年10月浙江新高考学考选考生物试题及答案







参考答案:


小编精心为您推荐:
10-20
留学群高考网为大家提供2016年10月浙江新高考学考选考英语答案已公布,更多高考资讯请关注我们网站的更新!
2016年10月浙江新高考学考选考英语答案已公布

小编精心为您推荐:
2015年10月浙江新高考学考选考试题及答案汇总10-20
留学群高考网为大家提供2016年10月浙江新高考学考选考数学答案已公布,更多高考资讯请关注我们网站的更新!
2016年10月浙江新高考学考选考数学答案已公布



小编精心为您推荐:
...10-20
留学群高考网为大家提供2016年10月浙江新高考学考选考数学试题及答案已公布,更多高考资讯请关注我们网站的更新!
2016年10月浙江新高考学考选考数学试题及答案已公布




参考答案:



小编精心为您推荐:
10-20
留学群高考网为大家提供2016年10月浙江新高考学考选考语文答案,更多高考资讯请关注我们网站的更新!
2016年10月浙江新高考学考选考语文答案

小编精心为您推荐:
2015年10月浙江新高考学考选考试题及答案汇总10-20
留学群高考网为大家提供2016年10月浙江新高考学考选考语文试题及答案,更多高考资讯请关注我们网站的更新!
2016年10月浙江新高考学考选考语文试题及答案






小编精心为您推荐:
...2016年10月选考答案推荐访问