留学群中考二模物理试题

留学群专题频道中考二模物理试题栏目,提供与中考二模物理试题相关的所有资讯,希望我们所做的能让您感到满意!

2013年中考二模物理试题

03-27

 
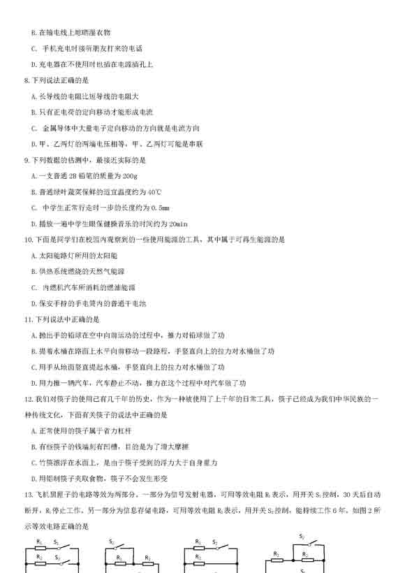
  物理考试总体上导致答题失分的原因主要有两方面:一是对知识点掌握不到位,比如没有记住物理公式就无法进行计算题解题;二是缺少必要的答题技巧,没能在考试中发挥出真实水平,比如,在考场上把题干要求看错,或把答案填错。要想提高物理成绩,主要可以分为三个阶段:第一阶段:通览全书,排查基础知识。第二阶段:必要的充实一下自己的薄弱环节。第三阶段:预习新学期将要学习的知识。