留学群专题频道孝感中考生物试卷及答案栏目,提供与孝感中考生物试卷及答案相关的所有资讯,希望我们所做的能让您感到满意!
10-17
下面是本网站为考生提供的《2018年湖北孝感中考生物试卷及答案》。祝各位考生金榜提名!更多中考资讯请关注中考栏目!中考加油!
2018年湖北孝感中考生物试卷及答案


参考答案:

推荐阅读:
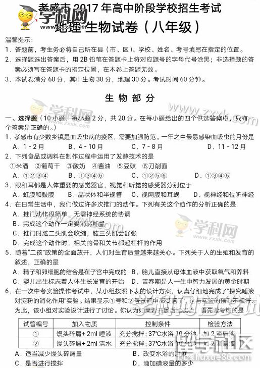
书山有路勤为径、学海无涯苦作舟;海到无边天作岸、山登绝顶我为峰。留学群中考频道第一时间整理出[2017年孝感中考生物试卷及答案(图片版)],希望对你有帮助。



点击下载完整版>>>湖北省孝感市2017年中考生物试题(含答案)
2017年中考结束后您可能还会关注:
05-12
积极思考造成积极人生,消极思考造成消极人生。留学群孝感中考生物试题及答案频道的小编会及时为广大考生提供2017年孝感中考生物试题及答案,有需要的考生可以在考题公布后刷新本页面(按ctrl加F5),希望对大家有所帮助。
| 2017孝感中考生物试题及答案发布入口 |
猜你喜欢:
中考生物知识点记忆口诀:
瑞香科
单叶全缘为木本,偶为草本茎强韧。花序头状或总状,花冠辐射而对称。
花萼下位花冠状,花冠退化如鳞片。雄蕊花丝不明显,着生萼管排两列。
子房上位12室,内生胚珠各1枚。花萼如管味奇香,本科植物最相像。
胡颓子科
木本植物生西北,全身鳞片色银灰。全缘单叶无托叶,不惧日晒与风吹。
花朵小型颜色绿,形成总状穗花序。花被管状2-4,子房上位仅1室。
果期花被要收缩,先端肉质包浆果。
04-26
再长的路,一步步也能走完,再短的路,不迈开双脚也无法到达。留学群孝感中考生物试题及答案频道的小编会及时为广大考生提供2016年孝感中考生物试题及答案,有需要的考生可以在考题公布后刷新本页面(按ctrl加F5),希望对大家有所帮助。
| 2016孝感中考生物试题及答案发布入口 |
猜你喜欢:
中考生物知识点记忆口诀:
花荵科
互生对生常草本,两性花为5基数。花冠辐状或筒状,雄蕊5枚冠筒上。
花盘环状常5裂,子房上位心皮变。中轴胎座成蒴果,中华花荵绿化多。
紫草科
草本植物被硬毛,单叶互生多粗糙。单歧蝎尾聚散序,5枚雄蕊冠上找。
花萼5枚冠5瓣,喉部常有附属物。两个心皮4深裂,复雌蕊生4坚果。
马鞭草科
单叶对生茎具棱,常无托叶叶对生。花序穗状或聚伞,花萼杯状果宿存。
花冠合生45裂,雄蕊4枚为二强。子房上位两心皮,坚果成熟才分离。
家中父母吃苦受累盼的是捷报频传,灯下学子沤心沥血想的是金榜题名。留学群中考频道的小编会及时为广大考生提供2015年孝感中考生物试卷及答案,有需要的考生可以在考题公布后刷新本页面(按ctrl+F5),希望对大家有所帮助。
| 2015孝感生物中考试题及答案发布入口 |
以下是孝感2015年全部科目的试题发布入口:
| 地区 |
孝感中考生物试卷及答案推荐访问