留学群专题频道广西高中学业水平历史考试大纲栏目,提供与广西高中学业水平历史考试大纲相关的所有资讯,希望我们所做的能让您感到满意!
10-09
出国留学高考网为大家提供2017广西高中学业水平考试历史样题及答案,更多高考资讯请关注我们网站的更新!
2017广西高中学业水平考试历史样题及答案



小编精心为您推荐:
10-09
10-09
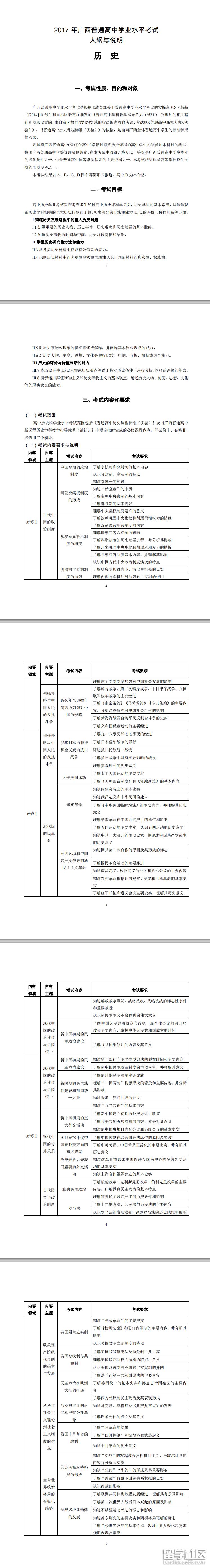
出国留学高考网为大家提供2017广西高中学业水平考试历史学科考试大纲与说明,更多高考资讯请关注我们网站的更新!
2017广西高中学业水平考试历史学科考试大纲与说明


小编精心为您推荐:
广西高中学业水平历史考试大纲推荐访问