留学群专题频道浙江政法干警考试栏目,提供与浙江政法干警考试相关的所有资讯,希望我们所做的能让您感到满意!
08-11
留学群为你带来[确定了!2017年浙江政法干警考试取消了!],欢迎大家继续关注政法干警考试频道查看相关资讯,可按Ctrl+D收藏频道!更多考试资讯请关注我们网站的更新!
确定了!2017年浙江政法干警考试取消了!
近段时间以来,一直有考生在后台咨询小编:今年的政法干警到底还招不招录了?据传今年浙江取消了政法干警招录?为了解开考生们心中的疑惑,小编特别咨询了相关单位,得到的答复是:接中政委、省公务员局通知,今年不再开展政法干警招录培养体制改革试点班学员招录!也就是说,今年的确不会再进行政法干警的招录!

不仅仅是浙江,近年来全国政法干警招录人数都在大幅度下跌,并且今年多省份都有可能会取消今年政法干警的招录,已经考试复习备考的考生们也不要觉得遗憾,多学一些知识也并不是坏事。小编建议考生们也可以考虑报考2018年浙江公务员省考,利用已有的复习基础,调整复习方案,抓紧剩余的时间,争取考上心仪的岗位!
小编推荐>>>
...09-21
“2016浙江政法干警考试准考证打印时间9月21日起”一文由留学群公务员考试栏目为大家整理提供,希望对大家有所帮助。更多公务员考试信息请关注本网站!
从《2016年浙江政法干警考试招考公告》得知:2016年浙江政法干警考试准考证打印9月21日开始,报考考生需要在规定时间内进行准考证打印工作。
2016年浙江政法干警考试准考证打印时间:9月21日—9月25日
2016年浙江政法干警考试准考证打印入口:浙江省公安厅门户网站
2016年浙江政法干警考试准考证打印时间截止到9月25日,考生应该及早打印准考证,并妥善保管,如在考前不慎遗失,请尽快补打印,以免耽误考试。
政法干警栏目精心推荐:
09-21
“2016浙江政法干警考试准考证打印入口”一文由留学群公务员考试栏目为大家整理提供,希望对大家有所帮助。更多公务员考试信息请关注本网站!
从《2016年浙江政法干警考试招考公告》得知:2016年浙江政法干警考试准考证打印9月21日开始,报考考生需要在规定时间内进行准考证打印工作。
2016年浙江政法干警考试准考证打印时间:9月21日—9月25日
2016年浙江政法干警考试准考证打印入口:浙江省公安厅门户网站
2016年浙江政法干警考试准考证打印时间截止到9月25日,考生应该及早打印准考证,并妥善保管,如在考前不慎遗失,请尽快补打印,以免耽误考试。
政法干警栏目精心推荐:
09-12
留学群公务员考试频道为大家整理“2016年浙江政法干警考试报名9月12日截止”,希望对您有所帮助!
2016年浙江政法干警考试报名9月12日截止
从《2016年浙江政法干警考试招考公告》得知,2016年浙江政法干警考试报名入口在9月12日17点关闭,考生可以登录浙江人事考试网进行注册报名。
时间安排:
(一)注册及报名:2016年9月8日0时-9月12日17时
(二)资格初审:2016年9月8日0时--9月13日17时
(三)缴费:2016年9月8日0时--9月14日17时
(四)下载并打印准考证:2016年9月21日9时--9月25日24时
政法干警栏目精心推荐:
...03-13
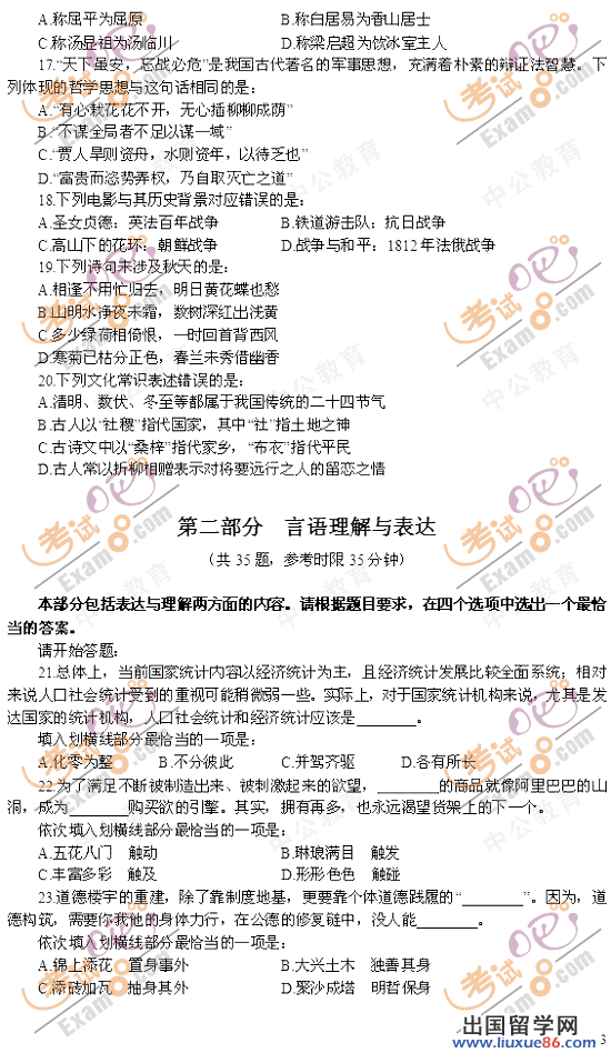
欢迎阅读公务员考试频道的《2012年浙江政法干警考试《行测》真题(中公版)》考试资料,关键词为干警 浙江 政法,本文发表于2013年03月12日 19时47分39秒。
2012年浙江省政法干警考试行测试题。

2012年浙江省政法干警考试行测试题。

2012年浙江省政法干警考试行测试题。

2012年浙江省政法干警考试行测试题。

2012年浙江省政法干警考试行测试题。

2012年浙江省政法干警考试行测试题。

浙江政法干警考试推荐访问