留学群浙江高考语文真题

留学群专题频道浙江高考语文真题栏目,提供与浙江高考语文真题相关的所有资讯,希望我们所做的能让您感到满意!

2017浙江高考语文真题及答案已出炉

 

  随着终考铃声的响起,2017年高考已经完美收官,不论成绩是好是坏,学生们都从此刻开始了下一阶段的学习生活。留学群留学群高考频道为您提供2017浙江高考语文真题及答案已出炉。如果您想要找的真题及答案没有显示,可按Ctrl F5进行刷新。同时建议大家按Ctrl D收藏本网站!更多高考分数线、高考成绩查询、高考志愿填报、高考录取查询信息等信息请关注我们网站的更新!

  2017浙江高考语文真题及答案已出炉

  小编精心为您推荐:


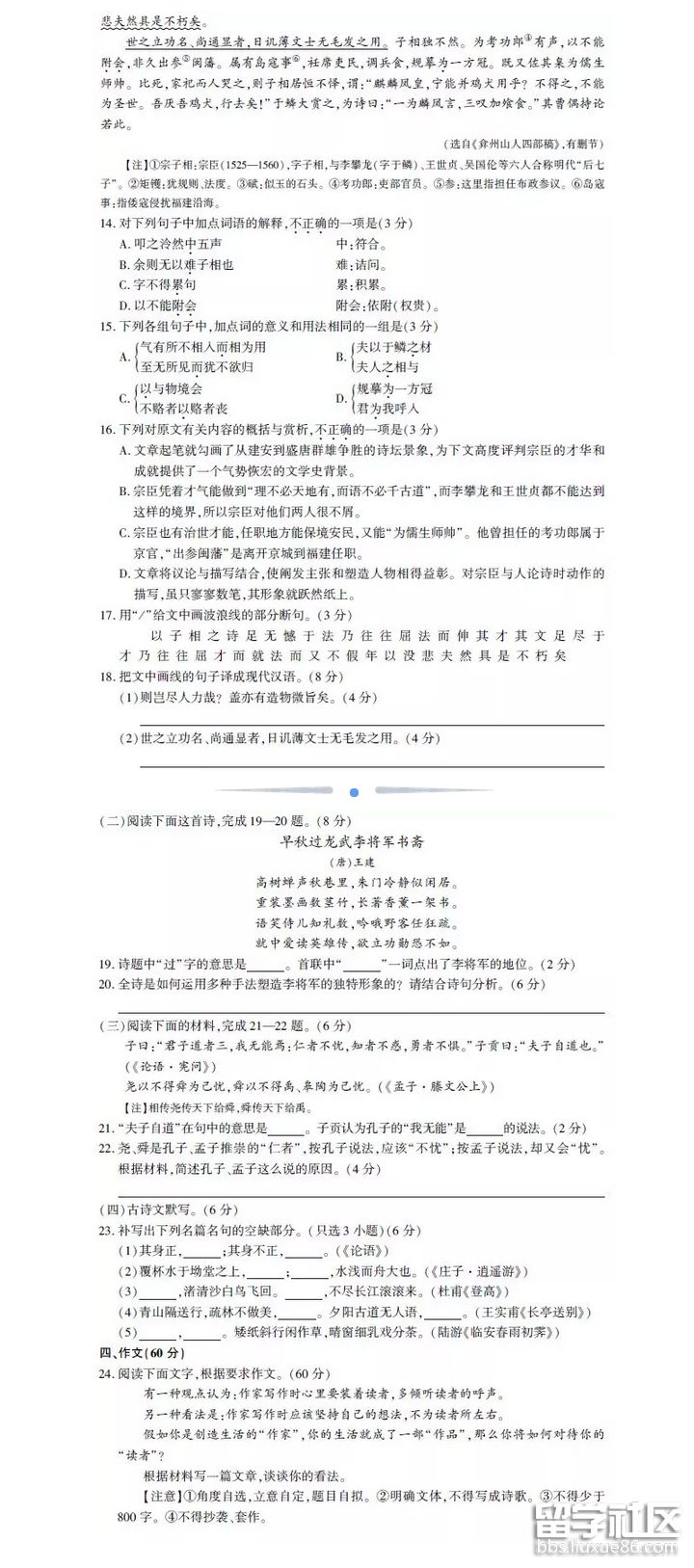
2017年浙江高考语文真题及答案(图片版)

 

  六月艳阳天,高考即在前,十年寒窗苦,朝暮读圣贤。留学网高考栏目为您精心准备了“2017年浙江高考语文真题及答案(图片版)”,让您从容应考,更多高考资讯信息请关注留学网高考栏目哟!祝高考大捷!

  2017年浙江高考语文真题及答案(图片版)

  留学群高考频道提醒考生考后关注浙江高考分数线、浙江高考成绩查询、浙江高考志愿填报、浙江高考录取查询信息: