留学群专题频道福建教师资格证面试现场确认栏目,提供与福建教师资格证面试现场确认相关的所有资讯,希望我们所做的能让您感到满意!
04-26
留学群在这里为考生们整理了“2018年上半年福建教师资格面试报名现场确认点”,希望能帮到大家,想了解更多考试资讯,请关注小编的及时更新哦。
2018年上半年福建教师资格面试报名现场确认点
根据“福建2018年上半年中小学教师资格证面试公告”可知,2018年上半年福建教师资格面试报名现场确认点如下:
面试报名时间:2018年4月19日--4月22日。
面试考试时间:2018年5月19日-20日。
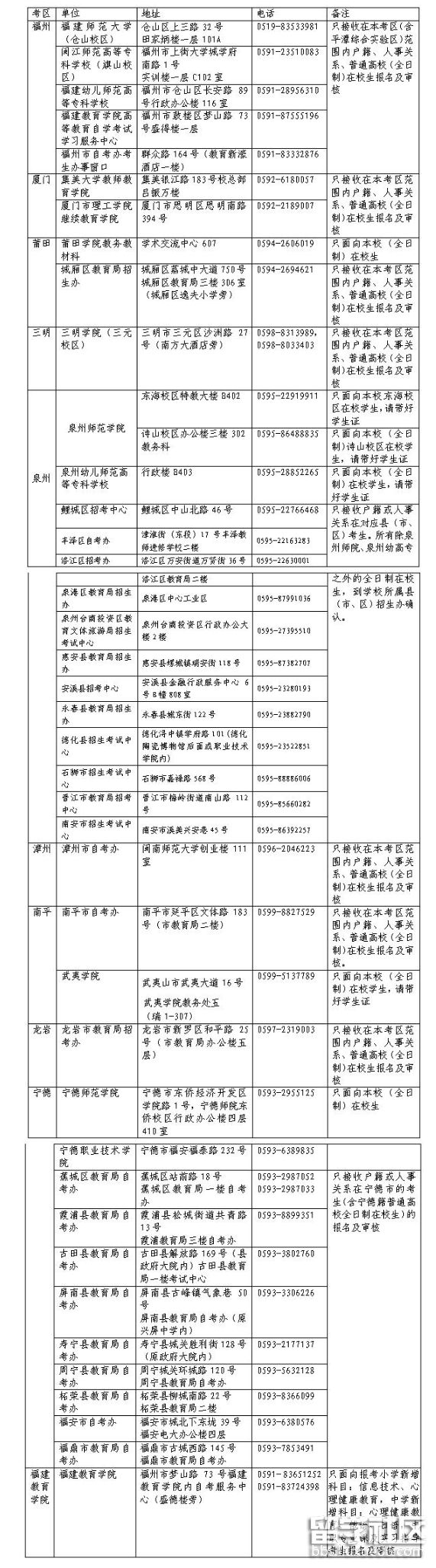
现场确认点地址详见下表:

推荐阅读:
...
12-08
留学群教师资格证考试频道为您整理福建2016下半年教师资格证面试现场确认时间,希望考生们能在2016年下半年教师资格证面试开始前,积极准备备考,争取通过这最后一关!
福建2016下半年教师资格证面试现场确认时间
根据《福建2016下半年教师资格证面试公告》获悉,福建本次面试现场确认时间为12月18日-21日。具体工作安排如下:
(一)现场确认时间为12月18日-21日(工作时间:上午9:00-11:30,下午3:00-17:00)。现场确认点地址详见下表。
|
考区 |
单位 |
地址 |
电话 |
备注 |
|
福州 |
福建师范大学(仓山校区) |
仓山区上三路32号 11号楼一层网络与继续教育学院(文科楼左侧后面) |
0519-83451393 |
12-07
留学群教师资格证考试频道为您整理2016下半年福建教师资格证面试现场确认所需材料,希望考生们能在2016年下半年教师资格证面试开始前,积极准备备考,争取通过这最后一关!
2016下半年福建教师资格证面试现场确认所需材料
根据《福建2016下半年教师资格证面试公告》获悉,福建本次面试现场确认时间为12月18日-21日(工作时间:上午9:00-11:30,下午3:00-17:00)。现场确认需考生本人携带有关材料前往相应考区指定的地点进行,需携带的材料有:
1.户籍在福建省内的考生。
(1)考生身份证及户口簿原件及复印件。
(2)考生相关学历、毕业证明等原件及复印件。报考中等职业学校实习指导教师资格的同时要提供技术资格证明等原件、复印件。
2.人事关系在福建省内的外地户籍考生。
(1)考生身份证原件及复印件。
(2)由工作单位人事管理部门出具的人事关系证明原件或人事档案保管部门出具的人事关系证明原件。
(3)考生相关学历、毕业证明等原件及复印件。报考中等职业学校实习指导教师资格的同时要提供技术资格证明等原件、复印件。
3.在普通高校就读的大学三年级以上(含三年级)的学生及全日制研究生。
(1)考生身份证原件及复印件。
(2)由学校学籍管理部门或教学管理部门出具的在籍学习证明原件。
(3)报考中等职业学校实习指导教师资格的同时要提供技术资格证明等原件、复印件。
教师资格证考试栏目为您推荐:
12-07
留学群教师资格证考试频道为您整理福建2016下半年教师资格证面试报名及现场确认安排,希望考生们能在2016年下半年教师资格证面试开始前,积极准备备考,争取通过这最后一关!
福建2016下半年教师资格证面试报名及现场确认安排
根据《福建2016下半年教师资格证面试公告》获悉,福建本次面试报名时间为12月16日-12月20日。具体面试报名及现场确认工作安排如下:
(一)我省中小学教师资格考试面试采用网上报名、现场确认、网上付费的办法。考生在12月16日- 12月20日内登录教育部中小学教师资格考试网报名,成功提交报名信息后,在规定的时间内到所属考区的现场确认点进行资格审查,审核通过的考生须在12月23日17:00前完成网上付费。我省面试收费按省物价局、省财政厅(闽价费〔2016〕29号)文件确定的收费标准305元/人次执行。没有在规定时间内报名和支付考试费的考生将按未报名处理。逾期不再受理补报。
(二)莆田、三明、漳州、南平、龙岩、宁德考区只接收幼儿园学段、小学学段(语文、数学、英语学科)、中学学段(语文、数学、英语学科)的报名及审核工作。
(三)福州、厦门、泉州考区接收幼儿园学段、小学学段、中学学段所有科目的面试报名及审核工作。
(四)中职专业课及实习指导面试由福建教育学院考区负责报名审核。
(五)中职文化课参照高中学科面试考生到相应的考区报考。中职文化课中的心理教育学科由福建教育学院考区负责报名及审核工作。
(六)现场确认时间为12月18日-21日(工作时间:上午9:00-11:30,下午3:00-17:00)。现场确认点地址详见下表。
|
考区 |
单位 |
地址 |
电话 |
备注 |
04-13
报考了2016上半年福建教师资格面试以后,考生们还要进行现场确认哦,以下是留学群教师资格证考试频道为您整理“2016上半年福建教师资格证面试现场确认时间及地点”,希望可以帮到您!
2016上半年福建教师资格证面试现场确认:
(一)莆田、三明、漳州、南平、龙岩、宁德考区只接收幼儿园学段、小学学段(语文、数学、英语学科)、中学学段(语文、数学、英语学科)的报名及审核工作。
(二)福州、厦门、泉州考区接收幼儿园学段、小学学段、中学学段所有科目的面试报名及审核工作。
(三)中职专业课及实习指导面试由福建教育学院考区负责报名审核。
(四)中职文化课参照高中学科面试考生到相应的考区报考。中职文化课中的心理教育学科由福建教育学院考区负责报名及审核工作。
(五)现场确认时间为4月21日-23日(工作时间:上午9:00-11:30,下午3:00-17:00)。现场确认点地址详见下表。
| 考区 | 单位 | 地址 | 电话 | 备注 |
| 福州 | 福州市自考办考生办事窗口 | 群众路164号(教育新濠酒店一楼) | 0591-83332876 | |
| 厦门 | 厦门市招考办 | 厦门市火炬二路269号 | 0592-5703121 | |
| 莆田 | 城厢区教育局自考办 | 城... |
11-26
2015年教师资格考试就要开始了,面临考试的时候大家可能会遇到各种问题,比如本文即主要介绍“2015下半年福建教师资格证面试现场确认所需材料”,下文由留学群教师资格证考试网为您提供。
2015下半年福建教师资格证面试现场确认需考生本人携带有关材料前往相应考区指定的地点进行,需携带的材料有:
1.户籍在福建省内的考生。
(1)考生身份证及户口簿原件及复印件。
(2)考生相关学历、毕业证明等原件及复印件。报考中等职业学校实习指导教师资格的同时要提供技术资格证明等原件、复印件。
2.人事关系在福建省内的外地户籍考生。
(1)考生身份证原件及复印件。
(2)由工作单位人事管理部门出具的人事关系证明原件或人事档案保管部门出具的人事关系证明原件。
(3)考生相关学历、毕业证明等原件及复印件。报考中等职业学校实习指导教师资格的同时要提供技术资格证明等原件、复印件。
3.在普通高校就读的大学三年级以上(含三年级)的学生及全日制研究生。
(1)考生身份证原件及复印件。
(2)由学校学籍管理部门或教学管理部门出具的在籍学习证明原件。
(3)报考中等职业学校实习指导教师资格的同时要提供技术资格证明等原件、复印件。
教师资格证频道精心推荐:
教师资格证说课稿...
福建教师资格证面试现场确认推荐访问