留学群西安中考资源

留学群专题频道西安中考资源栏目,提供与西安中考资源相关的所有资讯,希望我们所做的能让您感到满意!

2019年西安中考名词解释

 

  小编精心为您整理了“2019年西安中考名词解释”,欢迎查阅,希望您能有所收获!更多有关2019年中考的相关的资讯,小编将及时的为您更新,请不要错过哦!祝您考试金榜题名!

2019年西安中考名词解释

  一、统招生

  统招生,在广义上来讲,是指通过参加全省统一组织的初中毕业学业考试并被录取,毕业后由教育、部颁发认证文凭的考生。

  人们常说的统招生,是指正常参加中考,填报统招志愿,达到统招线被录取的学生,区别于定向生、大学子女生、特长生等。

  二、定向生

  定向生,是指在定向指标政策下被优质高中录取的考生。

  定向指标政策,是将优质高中招生计划定向下发到部分薄弱初中,其目的是促进教育平等化,使各处的学生都机会上好的高中。

  选报定向生志愿的考生须为在生源学校取得正式学籍三年,且初一、初二、初三年级连续在该校就读的应届初中毕业生。每生限填一所学校。

  定向生录取成绩不低于录取学校统招录取线下40分(同一大学区不低于50分),并不得低于普通高中录取控制线。

  从2019年起,定向生资格认定按照《西安市教育、局关于普通高中定向生资格认定标准的意见》(市教发【2016】25号)执行。按照义务教育免试就近入学原则,只有属于初中学校招生片区范围内的应届初中生才可享受定向招生资格,凡是在初中阶段择校的学生不得享受定向招生名额!

  三、大学教工子女

  大学教工子女,在中考时可以降分录取,但仅限父母所任职的大学体系下的高中。如陕西师范大学的教工子女,可降分录取到陕师大附中;西北工业大学的教工子女,可降分录取到西工大附中;以此类推。

  中考填报志愿时,考生如确认就读所属附中,需要在大学教工子女一栏填写确认。

  四、特长生

  西安中考所涉及的“特长生”,包含体育、艺术两个方面,对考生在特长专业方面有一定要求。比如,需获得竞赛奖项证书等。

  中考时通过特长生统一测试、与目标学校达成录取意向的特长生,最低只需要达到最低录取控制线的60%即可录取。

  体育特长生考试项目(15个大类):田径(100米、200米、400米、800米、1500米、3000米、1500米竞走、跨栏、跳高、跳远、三级跳远、铅球、铁饼、标枪)、篮球、排球、足球、乒乓球、武术、击剑、围棋、轮滑、举重、游泳、射箭、射击、健美操、羽毛球。

  艺术特长生招生考试项目(6个大类):声乐、器乐(木管、铜管、弦乐、民乐、键盘、打击乐)、舞蹈、戏剧(曲)、美术、书法。

  五、国际班

  针对出国留学开设的班级,西安市很多名校都有开设,一般是1-2个班,学费较高(3年20万左右,不含杂费),有的可以选择参加高考,有的不用高考直接出国。

  注意与某些学校的“国际部”区别开,国际部指的是一个校区,并非全部针对出国的;国际班指的是一个班级,针对出国留学的。

  六、语言课程班(小语种课程班)

  为提高中学生综合素质,对中学...

西安2019年中考相关名词解释

 

  西安市最富盛名的五所中学——西工大附中、高新一中、铁一中、交大附中、师大附中,也是西安市乃至于陕西省竞争最为激烈的几所学校。小编为您提供“西安2019年中考相关名词解释”供您参考!希望您能有所收获哦!

西安2019年中考相关名词解释

  学校类

  1、五大名校

  西安市最富盛名的五所中学——西工大附中、高新一中、铁一中、交大附中、师大附中,也是西安市乃至于陕西省竞争最为激烈的几所学校。

  2、二类学校

  西安市中学生、家长和老师们口中惯称的次于“五大名校”、优于普通中学的学校,涵盖范围较广,界定模糊。

  3、省级示范高中

  陕西省重点高中,目前在陕西省官方对高中学校的最高评估等级,陕西省共有34所省级示范高中,其中西安市占13所:西工大附中、高新一中、西安铁一中、西安交大附中、陕师大附中、西安中学、西安市83中、西安市一中、西北大学附中、长安一中、西安市85中、西安市89中、户县一中。

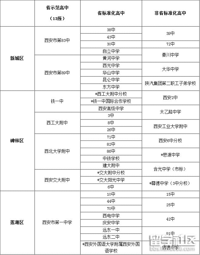
  4、省级标准化高中

  陕西省重点高中,比省示范高中低一个等级。在西安市省级标准化高中共有约百所(详见《西安市高中学校一览表》),学校水平、设施、环境参差不齐。

  5、非省级标准化高中

  除省示范高中、省标准化高中以外的高中学校。

  6、西安市高中学校一览表

135509_5bf3a1bd4df80.png

135559_5bf3a1efb5bd8.png

  自主招生(预录取)类

  1、内定(签约)

  五大名校等重点中学针对本校应届生的“预录取”,以初中三年成绩排名为依据,选拔出几十名到二三百名优秀生为内定学生,基本上保上本校高中,需要缴纳一定费用,有的学校在考上后会退,大多不退,如果最后反悔上了其他学校,费用也是不退的。

  2、插班生

  插班生,是中途转到本地或外地其他学校就读的学生。在一般情况下,插班生是由于父母工作调换、住址迁移、户籍变更以及其他原因,但由于教育资源的不平衡,目前广泛存在着学生努力插班到优等学校读书的情况,例如西工大附中、铁一中、高新一中、交大附中、师大附中的插班生。

  3、跨区域招生

  跨区域招生,是指普通高中学校经市中招领导小组批准,可在中招管理规定的招生区域以外进行招生的行为。