留学群专题频道试卷及答案栏目,提供与试卷及答案相关的所有资讯,希望我们所做的能让您感到满意!
2022年一级建造是师考试时间马上就要到了,想要找一级建造师考试历年真题试卷的考生看过来,下面是小编为大家整理的“2020年一级建造师考试法规真题试卷及答案”,可供各位考生参考。更多考试真题请各位考生继续关注本网站。
1.中国特色社会主义法律体系以宪法为统帅,以宪法相关法、民法商法等多个法律部门的法律为主干,由( )等多个层次的法律规范构成。
A.宪法、法律、部门规章
B.刑法、民法、经济法
C.法律、行政法规、地方性法规
D.宪法、刑法、民法
【答案】C
【解析】2011年3月10日,吴 邦国委员长在十- -届全国人民代表大会第四次会议 上正式宣布: -个立足中国国情和实际、适应改革开放和社会主义现代化建设需要、集中体现党和人民意志的,以宪法为统帅,以宪法相关法、民法商法等多个法律部]的法律为主干,由法律、行政法规、地方性法规等多个层次的法律规范构成的中国特色社会主义法律体系已经形成,国家经济建设、政治建设、文化建设、社会建设以及生态文明建设的各个方面实现有法可依。
[考点来源] 1Z301011 法律体系的基本框架:
2.根据《立法法》,地方性法规、规章之间不一致时,由有关机关依照规定的权限作出裁决,关于裁决权限的说法,正确的是( )。
A.同一机关制定的新的一般规定与旧的特别规定不一致时,由制定机关的上级机关裁决
B.地方性法规与部门规章之间对同一事项的规定不一致,不能确定如何适用时,应当提请全国人民代表大会常务委员会裁决
C.部门规章与地方政府规章之间对同一事项的规定不一致时,由部门规章的制定机关进行裁决
D.根据授权制定的法规与法律规定不一致,不能确定如何适用时,由全国人民代表大会常务委员会裁决
【答案】D
【解析】地方性法规、规章之间不-致时,由有关机关依照下列规定的权限作出裁决:(1)同一机关制定的新的一般规定与旧的特别规定不一致时,由制定机关裁决。(2) 地方性法规与部门规章之间对同一事项的规定不一致,不能确定如何适用时,由国务院提出意见,国务院认为应当适用地方性法规的,应当决定在该地方适用地方性法规的规定;认为应当适用部i ]规章的,应当提请全国人民代表大会常务委员会裁决。(3) 部门规章之间、部门规章与地方政府规章之间对同一事项的规定不一致时,由国务院裁决。根据授权制定的法规与法律规定不-致, 不能确定如何适用时,由全国人民代表大会常务委员会裁决。
[考点来源] 2Z201012法的形式和效力层级
3.某施工企业是法人,关于该施工企业应当具备条件的说法,正确的是( )。
A.该施工企业能够自然产生
B.该施工企业能够独立承担民事责任
C.该施工企业的法定代表人是法人
D.该施工企业不必有自己的住所、财产
【答案】B...
2022年的一级建造师考试时间马上就要到了,请各位考生抓紧时间准备考试。为了帮助各位考生更好的准备一级建造师考试,小编为大家整理了“2021一级建造师考试法规真题试卷及答案”,可供各位考生参考。
【1】根据授权制定的法规与法律规定不-致,不能确定如何适用时,由( )裁定。
A.全国人民代表大会
B.全国人民代表大会常务委员会
C.国务院
D.国务院相关部门
【答案】B
【解析】根据授权制定的法规与法律规定不一致,不能确定如何适用时,由全国人民代表大会常务委员会裁决。
【2】关于施工企业项目经理部的说法,正确的是( )。
A.项目经理部不具有独立法人资格
B.项目经理部是施工企业的下属子公司
C.项目经理部是常设机构
D.项目经理部能够独立承担民事责任
【答案】A
【解析】由于项目经理部不具备独立的法人资格,无法独立承担民事责任。所以,项目经理部行为的法律后果将由企业法人承担。故A正确;故D错;项目经理部是施工企业为了完成某项建设工程施工任务而设立的组织。故B错;项目经理部是由一个项目经理与技术、生产、材料、成本等管理人员组成的项目管理班子,是一次性的具有弹性的现场生产组织机构。故C错;
【3】民事诉讼的三大诉讼阶段是( )。
A. 一审程序、二审程序和再审程序
B.一审程序、再审程序和审判监督程序
C.一审程序、审判监督程序和抗诉程序
D.一审程序、二审程序和执行程序
【答案】D
【解析】民事诉讼主要分为一审程序、二审程序和执行程序三大诉讼阶段,但并非每个案件都要经过这三个阶段。
【4】关于货运合同法律特征的说法,正确的是( )。
A.货运合同是单务、有偿合同
B.货运合同的标的是货物
C.货运合同以托运人交付货物为合同成立的要件
D.货运合同的收货人可以不是订立合同的当事人
【答案】D
【解析】货运合同是双务、有偿合同;故A错;货运合同的标的是运输行为,故B错;货运合同是诺成合同,故C错。
【5】从法的形式来看,《招标投标法实施条例》属于( )。
A.法律
B.行政法规
C.地方性法规
D.地方政府规章
【答案】B
【解析]现行的建设行政法规主要有《建设工程质业管理条例》《建设工程安全生产管理条例》《建设工程勘察设计管理条例》《城市房地产开发经营管理条例》《招标投标法实施条例》等。
【6】关于建设用地使用权流转说法,正确的是( )。
A.建设用地使用权的流转方式保妥转让和互换,不包括出资、赠与或者抵押
B.建设用地使用权流转应当采取书面形式订立合同
C.当事人不得约定流转后的建设用地使用权期限
D.建设用地使用权流转时,附着于该土地上的建筑物、构筑物及其附属设施不随之处分
【答案】B
【解析】建设用地使用权人有权将...
2022年的一级建造师考试时间为11月5日到6日,目前距离考试时间只剩一个多个月了,请各位考生抓紧时间准备考试。为了让各位考生更好的备考,小编为大家整理了“一级建造师考试《工程经济》真题试卷及答案(2021)”,可供参考。
1.下列措施项目费中,宜采用参数法计价的是( ) 。
A.垂直运输费
B.夜间施工增加费;
C.混凝土模板及支架费
D.室内空气污染测试费
【答案】B
【解析】参数法计价:适用于施工过程中必须发生,但在投标时很难具体分项预测,又无法单独列出项目内容的措施项目。如夜间施工费、二次搬运费、冬雨季施工的计价均可以采用该方法。
2.设计概算是设计单位编制和确定建设工程项目从筹建至( )所需全部费用的文件。
A.竣工结算
B.项目报废
C.竣工交付使用
D.施工保修期满
【答案】C
【解析】设计概算是在投资估算的控制下由设计单位根据初步设计的图纸及说明,对建设项目从筹建至竣工交付使用所需全部费用进行概略计算。
3.某企业上年初所有者权益总额为5000万元,年末所有者权益相对年初减少200万元。本年末所有者权益总额为5500万元,则该企业本年度的资本积累率为( )。
A.10.00%
B.10.42%
C.14.58%
D.14.00%
【答案】A
【解析】企业资本积累率=(5500-5000)÷5000=10%。
4.某技术方案建设投资1000万元,流动资金100万元,全部为自有资金(资本金)。运营期正常年份的年利润总额为140万元,年所得税为35万元,则该方案的资本金净利润率是()。
A.10.50%
B.12.73%
C.14.00%
D.9.55%
【答案】A
【解析】净利润=利润总额-所得税=140-35=105万;资本金净利润率=净利润÷资本金=105÷1000=10.5%
5.某公司同一笔资金有如下四种借款方案,均在年末支付利息,则优选的借款方案是()。
A.年名义利率3.6%,按月计息
B.年名义利率4.4%,按季度计息
C.年名义利率5.0%,半年计息一次
D.年名义利率5.5%,一年计息一次
【答案】A
【解析】
A:ieff=((1+3.6%/12)^12)-1=3.66%;
B:ieff=((1+4.4%/4)^4)-1=4.47%;
C:ieff=((1+5%/2)^2)-1=5.06%;
D:ieff=5.5%。
故选择借款利率最低的方案。
6.根据《建设工程施工合同(示范文本)》,预付款支付的至迟时间为()。
A.签署合同后的第15天
B.开工通知载明的...
2023年要参加高考的学子们看过来,出国留学吧网站给大家整理了“2022年新高考II卷英语真题试卷及答案解析”,可供考生在高考前自我检测使用哟。想要了解更多考试真题,请各位考生继续关注留学吧网站!






参考答案:

<...
各位考生看过来,下面是小编为大家整理的“2022年新高考I卷英语真题试卷及答案解析”,有还没参加高考的考生可以做一做2022年的高考真题试卷,来检测一下自己,检测过后要记得及时巩固错题知识,从中学习,提高自己的学习成绩。







高考试卷分为甲卷和乙卷,目前2022年的高考真题试卷已经出来了,出国留学吧小编也给大家找到了“2022年高考英语真题试卷及答案(全国乙卷)”,有需要要的考生看过来。想要知道更多高考真题试卷请继续关注留学吧网站。







高考是我们人生当中第一个重大转折点,因此我们要好好备战高考。下面是小编为大家准备的“2022年新高考II卷数学真题试卷及答案解析”,希望能够帮助到2023年参加高考的考生。请各位考生努力拼搏,成败在此一举,加油。







十年寒窗苦读只为了高考,这一句体现出了高考的重要性,2022年高考已经结束了,出国留学吧小编为大家找来了“2022年新高考I卷数学真题试卷及答案解析”,希望能对还在备战高考的学子们有所帮助,希望各位能够考取一个满意的成绩。







高考是每个人一生当中,最重要的考试之一,因此我们一定要认真备战高考,争取发挥自己最好的水平。2022年高考已经结束了,出国留学吧小编为大家整理了“2022年高考理科数学真题试卷及答案(全国乙卷)”,可供参考。





参考答案:


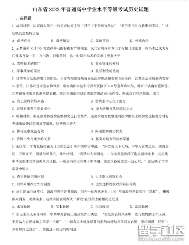
2022年山东地区的学业水平考试真题试卷已经出来啦,留学吧网小编为大家找来了历史真题试卷及答案解析,有需要的山东考生可以参考一下,想要了解更多考试真题试卷及答案解析,请各位考生继续关注留学吧网站。





参考答案:


试卷及答案推荐访问