留学群专题频道音乐教师资格证面试真题栏目,提供与音乐教师资格证面试真题相关的所有资讯,希望我们所做的能让您感到满意!
01-08
2017下半年教师资格证面试结束啦,考友们快来看看面试真题吧!留学群教师资格证考试网为您整理了《2017下半年高中音乐教师资格证面试真题(第四批)》,希望对您有所帮助!祝各位面试成功!
2017下半年高中音乐教师资格证面试真题(第四批)
高中音乐《音乐与舞蹈——大河之舞》
一、考题回顾

二、考题解析
【教学过程】
(一)导入新课
(1)教师播放爱尔兰大河之舞视频的音频部分,并提问学生这段音乐中是否存在了一些其他的声音?通过学生的回答,教师进行总结,这段音频中有一些碰撞地板的相应声音。
(2)教师播放爱尔兰大河之舞的视频,让学生通过视频找出到底是由什么发出的与地板碰撞的声音,通过学生的回答,教师进行总结,是由于皮鞋与地面的碰撞产生的这些声音,引导学生思考这是什么舞蹈,并引出本节课的课题,踢踏舞——大河之舞。
(二)新课讲授
(1)跟随音乐和节拍简单的进行舞蹈课的身体舒展运动。
(2)由于本节课学习的踢踏舞是下肢力量需求较多,为了防止学生出现扭伤或者是肌肉劳损,接下来带领学生进行踢腿,活动脚踝关节的热身活动。
(3)由于本节课是踢踏舞课程,引导学生将舞蹈鞋脱下换成皮鞋。
(4)为了帮助学生,将舞蹈与旋律更好的融合在一起,接下来由教师弹奏钢琴,给学生示范演唱本段旋律。
(5)舞蹈课程并没有强行要求学生必须会背唱本段旋律,因此接下来由教师指挥播放音频,手势按照3/8拍进行指挥,带领学生简单哼唱旋律,并在哼唱的过程中强调本节课是一节踢踏舞的课,在演唱时节奏性要强调。
(6)接下来教师结合课本中给出的相应舞蹈动作进行教授,先慢动作进行教授,动作熟练之后,加快速度。
(7)虽然说踢踏舞是下肢动作比较多的舞蹈,但是也要告诉学生,尽量保持直立,双手掐腰。
(8)接下来教师播放音频,与学生一起结合音频完整跳一下本段舞蹈。
(三)巩固提高
提问学生是否还知道一些需要下肢力量比较多的舞蹈?教师简单介绍。
(四)小结作业
(1)结合板书总结本节课所学的相关知识
(2)请学生课下结合大河之舞的相应视频为踢踏舞,加上上半身拍手击掌等简单的动作,下节课进行分享。
【板书设计】

高中音乐《手拉手》
一、考题回顾
01-08
2017下半年教师资格证面试结束啦,考友们快来看看面试真题吧!留学群教师资格证考试网为您整理了《2017下半年初中音乐教师资格证面试真题(第四批)》,希望对您有所帮助!祝各位面试成功!
2017下半年初中音乐教师资格证面试真题(第四批)

二、考题解析
【教学过程】
(一)新课导入
播放歌曲《好日子》一段MTV,调动学生学习热情,使他们充分进入喜庆气氛之中。
从而导出课题:节日欢歌——音乐欣赏《春节序曲》。
(二)初步感知
1.初步感知
欣赏全曲,设问:请同学们感受音乐展现的是怎样的场面,可以想象描述一下吗?
(播放《春节序曲》MTV)。
2.探究学习
分段欣赏:再次欣赏乐曲,根据乐曲的节奏、速度、力度和情绪,听全曲可以分为几个部分(三个部分)
引子:音乐的情绪、速度、节奏等如何表现的?哼唱引子部分主旋律。
第一部分:
(共2个主题)请学生比较两个主题有什么区别?提问学生,在这段音乐中你仿佛看到了什么场景?你能用优美的语言加以描绘一下这场面吗?
(1)第一主题锣鼓喧天的感受,提问学生,你能用身边可以利用的东西表现一下过节的喜庆气氛吗?哼唱主旋律。
(2)第二主题出现了载歌载舞的场面。自己舞蹈,感受一下。哼唱主旋律。
第二部分:
(1)第二部分的音乐在旋律设计上出现哪些音乐要素的变化?(提示:节奏、速度、节拍、情绪等要素加以理解),学生唱一唱旋律。
(2)请同学们用秧歌的基本舞步感受第二部分音乐的美。请几个女生带领舞蹈。(老师提供扇子等道具)
第三部分:
(1)请学生感受其音乐特点——体会到是第一部分的缩短再现。整首乐曲的结构是:引子A+B+A,(学生初步认识三段体的曲式结构)。
(2)认识音乐家——简单介绍李焕之。(课件展示)
(3)完整的欣赏一遍,拿出绸带和扇子,利用身边可以利用的东西。感受音乐带来的节日喜庆,并区别出不同的主题表现。
(4)为乐曲的情绪搭配适当的颜色。
(三)拓展延伸
展示活动:
(1)小组讨论如何用自己的才能表现节日的喜庆气氛。
(2)三个小组的拓展活动:乐器组、歌唱组、舞蹈组。
(3)教师指挥,三个小组合在一起进行展示。
(4)小组之间进行点评,教师总结点评。
(四)小结作业
音乐来源于生活,生活离不开音乐,让我们热爱生活热爱音乐吧!
【板书设计】
【答辩题目解析】
在课堂上,欣赏课应该听几遍?
【参考答案】
对于这个问题,我是这样看的:...
01-08
2017下半年教师资格证面试结束啦,考友们快来看看面试真题吧!留学群教师资格证考试网为您整理了《2017下半年小学音乐教师资格证面试真题(第四批)》,希望对您有所帮助!祝各位面试成功!
2017下半年小学音乐教师资格证面试真题(第四批)

二、考题解析
【教学过程】
(一)设疑导入,引出新课
(1)教师在上课伊始,向学生提出两个问题:
①同学们都知道那些小动物吗?
②大家又见过什么小动物吗?
(2)引导学生自主回答,顺势导入本节课的新课:《老爷爷赶鹅》。
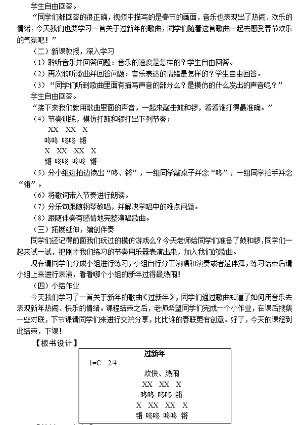
(二)新课教授,深入学习
(1)初次聆听乐曲《老爷爷赶鹅》,教师提出要求:“请同学们边听音乐边画旋律线,将所听到的乐曲旋律起伏以线条的形式描绘出来”。
(2)教师提出问题:“通过刚才的聆听欣赏,你能感受出这首乐曲的风格特征是什么?”
(3)同学们再次聆听乐曲《老爷爷赶鹅》,并轻声跟随伴奏哼唱乐曲旋律。
(4)教师引导学生自主发现歌曲中有什么内容是之前没有见过的内容?学生会发现双声部合唱时以前没有学过的。
(5)带领学生先学唱第一声部。当学生已经学会后,在进行第二声部的学习。而后进行分声部的演唱。
(6)教师弹伴奏,带领学生有感情的,运用欢快、活泼的情感完整演唱这首歌曲。
(三)拓展延伸,表现歌曲
(1)教师播放老爷爷赶鹅的生活场景视频,让同学们更直观的去进行了解,从而加深对本节课的印象;
(2)教师将班级学生分成3组,进行小组讨论,为整首歌曲编配适当的动作;
(3)教师为同学们进行钢琴伴奏并演唱,同学们依次上台展示。
(四)课堂总结,作业设置
学习并演唱歌曲《老爷爷赶鹅》之后,了解了我国劳动人民的淳朴生活,同时也希望同学们在以后的生活中能够热爱小动物、热爱生活。
请同学们,将这首歌曲推荐给自己的好朋友听。
【板书设计】

【答辩题目解析】
你认为本节课的教学重点是什么?
【参考答案】
因为本节课的课型是一个唱歌课,而对于音乐课来说不论是唱歌课还是欣赏课,他都有一个基本点,就是学生需要对歌曲进行学唱,只是学唱的方式不同,唱歌课要求学生完整而有感情的学会歌曲;而欣赏课,只需要学生对歌曲主旋律进行学习。
所以综上所述,我确定了《老爷爷赶鹅》的教学重点为:学生通过本节课的学习,能够完整而有感情的演唱歌曲。
01-08
2017下半年教师资格证面试结束啦,考友们快来看看面试真题吧!留学群教师资格证考试网为您整理了《2017下半年高中音乐教师资格证面试真题(第三批)》,希望对您有所帮助!祝各位面试成功!
2017下半年高中音乐教师资格证面试真题(第三批)








教师资格证考试栏目为您推荐:
2018年教师资格证报名>>>
01-08
2017下半年教师资格证面试结束啦,考友们快来看看面试真题吧!留学群教师资格证考试网为您整理了《2017下半年初中音乐教师资格证面试真题(第三批)》,希望对您有所帮助!祝各位面试成功!
2017下半年初中音乐教师资格证面试真题(第三批)







教师资格证考试栏目为您推荐:
2018年教师资格证报名>>>
01-08
2017下半年教师资格证面试结束啦,考友们快来看看面试真题吧!留学群教师资格证考试网为您整理了《2017下半年小学音乐教师资格证面试真题(第三批)》,希望对您有所帮助!祝各位面试成功!
2017下半年小学音乐教师资格证面试真题(第三批)







教师资格证考试栏目为您推荐:
2018年教师资格证报名>>>
01-08
2017下半年教师资格证面试结束啦,考友们快来看看面试真题吧!留学群教师资格证考试网为您整理了《2017下半年高中音乐教师资格证面试真题(第二批)》,希望对您有所帮助!祝各位面试成功!
2017下半年高中音乐教师资格证面试真题(第二批)
一、考题回顾
题目来源:1月6日下午浙江省杭州市面试考题
试讲题目:百鸟朝凤

3.基本要求:
1.试讲时间在10分钟之内完成
2.试讲需要有分段赏析的环节。
3.试讲中需要有适当的板书
答辩题目:
1、小明在作文里写自己的理想是做一名马戏团里的小丑,一人老师看到后,说小明胸无大志没出息,而另一个老师看到后,对小明说“愿你把欢乐带给全世界”。对此,你怎么看?
2、某大学规定“教师和学生在授课期间均不能玩手机”,对于这个规定,你怎么看?
二、考题解析
【教学过程】
(一)设置情境,导入新课
1.教师设置情境教学,播放各种鸟类叫声的音频并引导学生想象鸟类的形象,并引导话题,在音乐中,很多乐器也能模仿出音频中鸟类的叫声,而且非常的形象,让大家猜猜都有什么类似的乐器呢?
2.通过学生的自由讨论,对器乐模仿的话题已经议论的热火朝天,教师顺势为大家介绍“唢呐”这一乐器,并引入今天的音乐主题——唢呐名曲《百鸟朝凤》。
(二)新课教授,深入欣赏
1.初听乐曲,教师引导学生听歌曲的旋律表现了什么样的音乐形象?又是什么样的速度?
(欢快跳跃的情绪、感受到各种鸟类鸣叫、嬉戏的场景;乐曲速度自由,属于散板)
2.教师为学生们简介作品《百鸟朝凤》的相关知识和唢呐乐器的相关背景知识。
3.分段复听乐曲,教师带领同学们通过聆听,认识并区分每一段的主题旋律。
第一段:主题旋律的展现。清晰地展示出曲调风趣幽默富有生活气息的艺术风格
第二段:运用唢呐的各种演奏技法来模仿不同鸟类的声音特点。
第三段:乐曲的第三乐段,延续欢快喜庆的音乐形象,对作品进行概括和总结。
4.带领同学们对乐曲的第二段进行详细的欣赏和分析。
(1)在听第二段旋律,让同学们自由抒发感受,概括第二段音乐的表现手法
(学生可能总结出:唢呐模仿各种鸟类的叫声,演奏技法多样。)
(2)同学们通过聆听,寻找第二段一共模仿了几种鸟类的叫声?
(布谷、斑鸠、公鸡、喜鹊等)
(3)邀请同学们分组尝试着模仿一下这些鸟类的叫声,感受唢呐乐器的声音特点。
(4)同学们通过赏析和切身表演体验,概括出唢呐乐器的音色特点。
5.教师带领同学们赏析作品的第三乐段,对比一下第三乐段和第一、第二乐段有何不同。学生总结:第三乐段杂糅了第一乐段的旋律因素和第二乐段的华彩演...
01-08
2017下半年教师资格证面试结束啦,考友们快来看看面试真题吧!留学群教师资格证考试网为您整理了《2017下半年初中音乐教师资格证面试真题(第二批)》,希望对您有所帮助!祝各位面试成功!
2017下半年初中音乐教师资格证面试真题(第二批)
一、考题回顾
题目来源:1月6日下午山东省枣庄市面试考题
试讲题目:大海啊,故乡

3.基本要求:
1.环节设置具备引导性、由浅入深
2.教学过程中要有师生互动
3.教学设计中要有相关的音乐知识讲解
答辩题目:
1、如果有学生在课堂上故意刁难,你该如何应对?
2、有的老师对学生说:”就你这样一首歌都唱不了,是不可能领悟音乐的”对此你怎么看?
二、考题解析
【教学过程】
(一)创设情境,导入新课
教师提问:同学们请你们听着音乐闭上眼睛,感受你心中的大海是什么样的?有什么样的景物?
学生自由回答。(碧蓝的天空、海鸥、沙滩、海贝……)
老师总结:大海不光有美丽的外表,还有丰富的物产,大海对我们非常重要,它是我们的朋友,更是我们的故乡,今天,我们就来学习这首思乡的歌曲《大海啊,故乡》。
(二)新课教学,学唱歌曲
1.教师引导学生轻声尝试读节奏,回顾三拍子的强弱规律。
将学生分组,引导学生轻声尝试做节奏练习。
在老师的引导下,将学生的节奏练习形成时大时小、时远时近的波涛声。
2.欣赏歌曲
(1)第一遍欣赏,了解歌词内容。
要求:边听边看歌词内容。
教师提问:歌曲的情绪如何?力度又是如何变化的?
交流讨论后教师小结:这首歌的情绪:由深情到激动,歌词质朴深情,借助对大海的思念与赞颂,抒发人们对哺育我们成长的故乡和祖国的热爱之情。这首歌的力度是由弱到强的。
(2)有感情、有节奏的朗读歌词。
(3)第二遍欣赏
教师提问:下面我们再来听一遍歌曲,大家可以轻声跟着哼唱,同时思考歌曲可以分为几个乐段?
学生轻声哼唱后交流:可分(A、B)两个乐段(多媒体展示)。
3.学唱歌曲
(1)教师伴奏范唱歌曲。
(2)引导学生随伴奏轻声学唱歌曲。
教师提问:歌中所展现的大海带给你怎样的印象?
学生发言,其他同学补充。
教师归纳:歌中的大海总体上给人以微起波澜的印象,显得较为平和,这是由三拍子的节拍特点以及优美起伏的旋律,舒展的节奏所决定的。
(3)解决难点
①注意切分节奏的唱法。教师反复范唱,指导学生演唱。
②注意后十六分音符的唱法,要做到准确清晰。“5--”的时值要唱足。
(...
01-08
2017下半年教师资格证面试结束啦,考友们快来看看面试真题吧!留学群教师资格证考试网为您整理了《2017下半年小学音乐教师资格证面试真题(第二批)》,希望对您有所帮助!祝各位面试成功!
2017下半年小学音乐教师资格证面试真题(第二批)
一、考题回顾
题目来源:1月6日下午湖北省武汉市面试考题
试讲题目:草原就是我的家

3.基本要求:
1.示范弹唱
2.试讲过程 中,要有互动
3.板书展示
4.试讲10分钟
答辩题目:这首歌是什么小调?
二、考题解析
【教学过程】
(一)情景导入,引出新课
(1)播放《牧歌》伴奏音乐,学生伴随音乐律动,走进教室。
(2)通过介绍歌曲及蒙古族,揭示课题《草原就是我的家》。
(二)学唱歌曲,探究学习
(1)播放视频,并演唱歌曲,体会歌曲中描绘的美丽风光,感受优美、抒情的旋律。
(2)老师范唱歌曲,学生跟着小声哼唱,认识附点音符。
(3)老师弹伴奏,再由学生进行跟唱。在唱的过程中学习延长音。并且教师对延长音进行讲解。
(4)讲解延长音。在讲解后学生紧跟老师进行节奏的拍打,在此环节,学生便已基本掌握。而后将学生分为四个小组进行练习。
(5)检查学生的练习效果。
(6)学唱歌词
①随伴奏有感情地轻声读歌词;
②随伴奏轻声默唱歌词2遍。
(7)老师再次弹伴奏,学生跟着琴完整的演唱歌曲。(要求:优美、抒情)
(8)欣赏蒙古族美丽景象的视频,引导学生感受蒙古的美丽,进一步指导学生带着感情演唱歌曲。
(三)拓展延伸,表现歌曲
(1)教师范唱(加律动),学生表演唱,交换唱
巩固今天学习的内容,有感情地表演唱。
(2)请学生们自由表演唱(跟录音视频)
(3)播放视频,介绍那达慕大会
(4)分组模仿那达慕大会项目
(播放背景音乐)赛马、摔跤、射箭
提问同学们都看到了哪些比赛项目,做简单的介绍,并分组进行模仿表演。
(5)用木棒打节奏,边唱边跳
(四)小结作业
师:教师请同学们总结今天学习了哪些内容,并在歌声中,模仿骑着马儿的动作走出教室。
【板书设计】

【答辩题目解析】
这首歌是什么小调?
【参考答案】
01-08
2017下半年教师资格证面试结束啦,考友们快来看看面试真题吧!留学群教师资格证考试网为您整理了《2017下半年初中音乐教师资格证面试真题(第一批)》,希望对您有所帮助!祝各位面试成功!
2017下半年初中音乐教师资格证面试真题(第一批)




二、考题解析
【教学过程】
(一)音频导入,引出新课
教师播放《铃儿响叮当》并提问:歌曲是哪个国家的作品?你在什么时候学的这首歌?(美国的《铃儿响叮当》,我们在幼儿园或者是小学的时候学过这首歌,圣诞节的时候大街小巷都会播放这首歌曲。)我们中国也有一首“铃儿响叮当”,就是我们今天要学习的《踏雪寻梅》。
(二)新课教授,学唱歌曲
(1)欣赏歌曲
①对比欣赏歌曲找出相同点与不同点。(相同点:都有“响叮当”,情绪都很欢快,不同点:音色不同、演唱形式不同,韵味不同)
②再次欣赏歌曲,感受歌曲的情绪。(歌曲的情绪是欢快的,悠闲的,怡然自得。)
(2)练一练
①老师弹琴,学生分别学唱高、低声部旋律。
②老师弹琴学生进行二声部合唱练习。
③学生正确的演唱。
(3)学唱第一部分:踏雪。
①老师弹奏歌曲第一部分的低音部分,学生用“叮当”来模仿。
②学生根据老师的琴声用碰铃和木鱼敲击,为低声部伴奏。
③学生分组表演:第一组模仿“叮当”声,第二声部用碰铃和木鱼模仿铃铛的声音。
④学生演奏低声部,教师演唱高声部(感受活泼跳跃有趣的情绪)。
⑤学生跟琴学唱高声部的乐谱,感受乐曲“响叮当”的力度(驴子由远及近,我们的歌唱力度应该越来越强,声音越来越大)。
⑥学生跟琴学唱高声部的歌词。师生评价:演唱时声音欢快清脆、有跳跃性,四个铃铛由小及大的声音表示,唱出由远及近的效果,表现出人们骑驴踏雪的兴奋心情。
⑦学生分组表演。
(4)学唱第二部分:寻梅
①老师示范高声部的两种不同唱法:一种歌唱很平,另一种很兴奋。学生判断。
②老师弹琴,学生演唱高低声部乐谱。
③学生填词学唱。
④两声部合唱。
⑤学生再次演唱第二部分。
音乐教师资格证面试真题推荐访问