留学群专题频道2020天津高考语文试卷答案栏目,提供与2020天津高考语文试卷答案相关的所有资讯,希望我们所做的能让您感到满意!
07-11
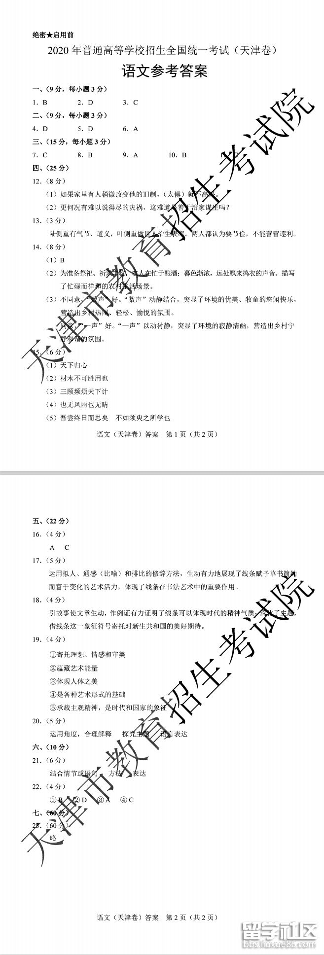
掌握高考资讯,有助提前准备好考试,下面由留学群小编为你精心准备了“2020天津高考语文试卷及答案(图文版)”,持续关注本站将可以持续获取高考资讯!
2020天津高考语文试卷及答案(图文版)
与2020天津高考语文试卷答案相关的高考语文
2020天津高考语文试卷答案推荐访问
搜索更多内容
2020天津高考语文试卷答案相关推荐
编辑推荐
热点推荐