留学群专题频道消防用电设备栏目,提供与消防用电设备相关的所有资讯,希望我们所做的能让您感到满意!
02-12
留学群为您准备“一级消防工程师综合能力考点:消防用电设备供配电系统”,欢迎阅读参考,更多有关内容请继续关注本网站一级消防工程师栏目。
一级消防工程师综合能力考点:消防用电设备供配电系统
1.供配电系统设置

2.消防用电设备供电线路的敷设
1)明敷时(包括敷设在吊顶内),应穿金属导管或采用封闭式金属槽盒保护,金属导管或封闭式金属槽盒应采取防火保护措施;当采用阻燃或耐火电缆并敷设在电缆井、沟内时,可不穿金属导管或采用封闭式金属槽盒保护;当采用矿物绝缘类不燃性电缆时,可直接明敷。
2)暗敷时,应穿管并应敷设在不燃性结构内且保护层厚度不应小于30mm。
3)消防配电线路宜与其他配电线路分开敷设在不同的电缆井、沟内;确有困难需敷设在同一电缆井、沟内时,应分别布置在电缆井、沟的两侧,且消防配电线路应采用矿物绝缘类不燃性电缆。
3.在下列情况下应采取防火封堵措施:
1)穿越不同的防火分区。
2)沿竖井垂直敷设穿越楼板处。
3)管线进出竖井处。
4)电缆隧道、电缆沟、电缆间的隔墙处。
5)穿越建筑物的外墙处。
6)至建筑物的入口处,至配电间、控制室的沟道入口处。7)电缆引至配电箱、柜或控制屏、台的开孔部位。
小编精心推荐:
01-30
留学群为您整理“2018年一级消防工程师综合能力:消防用电设备供配电系统”,欢迎阅读参考,更多有关内容请继续关注本网站一级消防工程师栏目。
2018年一级消防工程师综合能力:消防用电设备供配电系统
一、供配电系统的设置
为确保消防作业人员和其他人员的人身安全以及消防用电设备运行的可靠性,消防用电设备的供配电系统应作为独立系统进行设置。当建筑物内设有变电所时,要在变电所处开始自成系统;当建筑物为低压进线时,要在进线处开始自成系统。
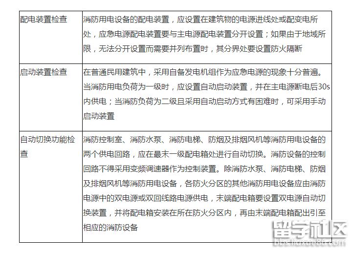
(一)配电装置检查
消防用电设备的配电装置,应设置在建筑物的电源进线处或配变电所处,应急电源配电装置要与主电源配电装置分开设置。如果受地域限制,无法分开设置而需要并列布置时,其分界处要设置防火隔断。
(二)启动装置检查
在普通民用建筑中,采用自备发电机组作为应急电源的现象十分普遍。消防用电按一、二级负荷供电的建筑,当采用自备发电设备作为备用电源时,自备发电设备应设置自动和手动启动装置。当采用自动启动方式时,应能保证在30s内供电。
(三)自动切换功能检查
消防控制室、消防水泵房、防烟和排烟风机房的消防用电设备及消防电梯等的供电设备,应在其配电线路的最末一级配电箱处设置自动切换装置。
水泵控制柜、风机控制柜等消防电气控制装置不应采用变频启动方式。
除消防水泵、消防电梯、防烟和排烟风机等消防用电设备,各防火分区的其他消防用电设备应由消防电源中的双电源或双回线路电源供电,末端配电箱要设置双电源自动切换装置,并将配电箱安装在所在防火分区内,再由末端配电箱配出引至相应的消防设备。
二、消防用电设备供电线路的敷设
01-01
下面是留学群整理的“2018年一级消防工程师《综合能力》考点精讲:消防用电设备供配电系统”,欢迎阅读参考,更多有关内容请密切关注本网站一级消防工程师栏目。
2018年一级消防工程师《综合能力》考点精讲:消防用电设备供配电系统
1.供配电系统设置

2.消防用电设备供电线路的敷设
1)明敷时(包括敷设在吊顶内),应穿金属导管或采用封闭式金属槽盒保护,金属导管或封闭式金属槽盒应采取防火保护措施;当采用阻燃或耐火电缆并敷设在电缆井、沟内时,可不穿金属导管或采用封闭式金属槽盒保护;当采用矿物绝缘类不燃性电缆时,可直接明敷。
2)暗敷时,应穿管并应敷设在不燃性结构内且保护层厚度不应小于30mm。
3)消防配电线路宜与其他配电线路分开敷设在不同的电缆井、沟内;确有困难需敷设在同一电缆井、沟内时,应分别布置在电缆井、沟的两侧,且消防配电线路应采用矿物绝缘类不燃性电缆。
3.在下列情况下应采取防火封堵措施
1)穿越不同的防火分区。
2)沿竖井垂直敷设穿越楼板处。
3)管线进出竖井处。
4)电缆隧道、电缆沟、电缆间的隔墙处。
5)穿越建筑物的外墙处。
6)至建筑物的入口处,至配电间、控制室的沟道入口处。7)电缆引至配电箱、柜或控制屏、台的开孔部位。
一级消防工程师考试频道推荐阅读:
12-21
下面是留学群整理的“2018年一级消防工程师《案例分析》考点:消防用电设备的检查内容”,欢迎阅读参考,更多有关内容请密切关注本网站一级消防工程师栏目。
2018年一级消防工程师《案例分析》考点:消防用电设备的检查内容
1、供配电系统的设置
为确保消防作业人员和其他人员的人身安全以及消防用电设备运行的可靠性,消防用电设备的供配电系统应作为独立系统进行设置。当建筑物内设有变电所时,要在变电所处开始自成系统;当建筑物为低压进线时,要在进线处开始自成系统。
2、配电装置检查
消防用电设备的配电装置,应设置在建筑物的电源进线处或配变电所处,应急电源配电装置要与主电源配电装置分开设置。如果受地域限制,无法分开设置而需要并列布置时,其分界处要设置防火隔断。
3、启动装置检查
在普通民用建筑中,采用自备发电机组作为应急电源的现象十分普遍。当消防用电负荷为一级时,应设置自动启动装置,并在主电源断电后30内供电;当消防负荷为二级且采用自动启动方式有困难时,可采用手动启动装置。
4、自动切换功能检查
消防水泵、消防电梯、防烟及排烟风机等消防用电设备的两个供电回路,应在最末一级配电箱处进行自动切换。消防设备的控制回路不得采用变频调速器作为控制装置。
除消防水泵、消防电梯、防烟及排烟风机等消防用电设备,各防火分区的其他消防用电设备应由消防电源中的双电源或双回线路电源供电,末端配电箱要设置双电源自动切换装置,并将配电箱安装在所在防火分区内,再由末端配电箱配出引至相应消防设备。对于作用相同、性质相同且容量较小的消防设备,可视为一组设备,并采用一个分支回路进行供电。每个分支回路所供的设备不要超过5台,总设计容量不要超过1OkW。
5、供电线路的敷设
消防用电设备的供电线路采用不同的电线电缆时,供电线路的敷设应满足相应的要求:
(1)当采用矿物绝缘电缆时,可直接采用明敷设或在吊顶内敷设;
(2)当采用难燃性电缆或有机绝缘耐火电缆时,在电气竖井内或电缆沟内敷设可不穿导管保护,但应采取与非消防用电缆隔离的措施;
(3)采用明敷设、吊顶内敷设或架空地板内敷设时,要穿金属导管或封闭式金属线槽保护,所穿金属导管或封闭式金属线槽要采用涂防火涂料等防火保护措施;
(4)当线路暗敷设时,要对所穿金属导管或难燃性刚性塑料导管进行保护,并要敷设在不燃烧结构内,保护层厚度不要小于30mm。
一级消防工程师考试频道推荐阅读:
12-07
下面是留学群整理的“2018年一级消防工程师《综合能力》考点模拟试题:消防用电设备的供配电”,欢迎阅读参考,更多有关一级消防工程师综合能力的内容请继续关注本网站一级消防工程师栏目。
2018年一级消防工程师《综合能力》考点模拟试题:消防用电设备的供配电
一、单项选择题
1.消防电源在火灾时要持续为消防设备供电,为防止火灾通过消防用电设备供电线路传输,应对消防用电设备供电线路采取防火封堵措施。下列情况不属于应采取防火封堵措施的是( )。
A.穿越不同的防火分区
B.沿竖井垂直敷设穿越楼板处
C.管线进出竖井处
D.消防泵房
2.防火防爆措施是综合性的措施,包括选用合理的电气设备,保持必要的防火间距,电气设备正常运行并有良好的通风,采用耐火设施,有完善的继电保护装置等技术措施。平面布置中,室外变、配电装置距堆场、可燃液体储罐和甲、乙类厂房库房不应小于( )m。
A.15
B.25
C.35
D.
3.消防用电按一、二级负荷供电的建筑,当采用自备发电设备作为备用电源时,自备发电设备应设置自动和手动启动装置。当采用自动启动方式时,应能保证( )s内供电。
A.10
B.20
C.30
D.40
4.消防用电设备供电线路当线路暗敷设时,要对所穿金属导管或难燃性刚性塑料导管进行保护,并要敷设在不燃烧结构内,保护层厚度不要小于( )mm。
A.10
B.20
C.30
D.40
5.防火防爆措施是综合性的措施,包括选用合理的电气设备,保持必要的防火间距,电气设备正常运行并有良好的通风,采用耐火设施,有完善的继电保护装置等技术措施。平面布置中,室外变、配电装置距液化石油气罐不应小于( )1T1。
A.15
B.25
C.35
D.
6.消防用电设备平面布置的防火检查中,总油量为600kg以上充油设备,应安装在( )。
A.两侧有隔板的间隔内
B.防爆隔墙的间隔内
C.单独的防爆间隔内
D.一侧有隔板的间隔内
7.变、配电装置过电流保护措施中,保证防护电器有效动作的电流不应大于回路载流量的( )倍。
A.1.35
B.1.40
C.1.
D.1.50
8.建筑物内常用的电气设备和装置包括变、配电装置以及安装在装置中的低压配电和控制电器。其中低压配电和控制电器相间绝缘电阻不应小于( )MΩ。
A.5
B.10
C.15
D.20
9.在潮湿场所中,插座应采用密封型并带保护地线触头的保护型插座,安装高度不低于( )m。
A.1.5
B.1.8
C.2.1
D.2.4
...
消防用电设备推荐访问