留学群专题频道陕西高级会计考试命题方向栏目,提供与陕西高级会计考试命题方向相关的所有资讯,希望我们所做的能让您感到满意!
07-12
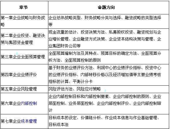
下面是由留学群编辑整理的陕西2017年高级会计师考试各章命题方向,欢迎参考。
随着管理会计的蓬勃发展,高级会计师的考试趋势也逐渐向管理会计内容上侧重,今年教材的变化也有体现。教材管理会计部分的内容进行了更加精准的改写和更合理的设计,对于财务会计部分难度相对较大的内容进行适量的删减;根据最新预算管理、国有资产管理等制度进行了新增、改写了行政事业单位预算管理、会计处理与内部控制的相关内容。所以各章的命题方向依然还是传统的重点加上具体的变化的一些内容。


高级会计师栏目编辑推荐:
陕西高级会计考试命题方向推荐访问