留学群专题频道湖南高职院校单独招生章程栏目,提供与湖南高职院校单独招生章程相关的所有资讯,希望我们所做的能让您感到满意!
01-19
湖南的考生注意了,湖南教育考试院发布了2023年部分高职院校单独招生章程,截止时间为1月19日,有需要的考生请继续往下阅读本篇文章,下面是留学群小编为大家准备的“2023年湖南部分高职院校单独招生章程”,可供各位考生参考使用。
以下高职院校单招章程内容由学校提供,已经省教育厅学生处审核。内容由各学校负责解释。 | |
湖南省2023年部分高职院校单独招生章程(截止时间:2023年1月19日) | |
学校名称 | 招生章程 |
长沙幼儿师范高等专科学校 | |
03-28
留学群整理了山西2018年高职院校单独招生章程汇总,以供考生们参考,更多资讯请关注本网站更新。
山西2018年高职院校单独招生章程汇总
01-10
湖南的考生注意了,湖南教育考试院发布了2023年度的高职院校招生工作安排的通知,有需要的考生可以提前收藏本篇文章。下面是留学群小编为大家整理的“湖南2023年高职院校单独招生工作安排”,可供各位考生参考使用。更多考试相关信息请继续关注本网。






推荐阅读:
04-22
以下2014年湖南省高职院校单独招生报考指南由留学群高考频道为您提供,希望对您有用!
2014年湖南省高职院校单独招生报考指南
1、有关政策规定
由省教育厅审核确定试点院校和专业,下达试点招生计划,没有列入试点范围的高职院校(专业)不能开展高职院校单独招生。考生自愿报名,自主选择报考院校。试点院校自主组织选拔性考试(测试),自主确定录取规则。已被试点院校单独招生录取的考生不能再参加今年统一高考和对口招生考试与录取,不得转校学习,特殊情况下,考生可在本校单独招生专业范围内按学籍管理的有关规定转专业。
2、报名条件和程序
报名条件:参加了2014年高考报名的考生均可自愿报考高职院校单独招生。
报考程序:①报名前应主动登录招生学校网站或报名系统,查阅招生院校的单独招生简章,了解有关信息,如有疑问,可向院校招生部门咨询。②登录湖南省高校招生考试信息管理平台进行网上报名,没有通过该平台进行网上报名的无效,每个考生只能报考一所院校。我省高职单招网上报名开始时间为2014年3月中旬,截止时间由招生学校确定并公布,逾期不能补报和修改报考信息。③按报考院校的要求,办理缴费确认手续。④在招生院校规定的时间(4月26日前)参加学校自主组织的选拔性考试或测试。⑤在单独招生考试和录取工作结束后,可通过湖南省高校招生考试信息管理平台查询自己的成绩和录取结果。
3、网上报名操作步骤
①登录系统。考生登录湖南省高校招生考试信息管理平台(考生版)(http://www.hneao.cn/ks/),登录用户名与密码为考生高考报名时报名号与填报高考报名信息时设置的登录密码。
②查看院校信息。考生进入系统后,点击左侧“查看院校信息”链接。可通过输入院校代码或者院校名称进行院校搜索;通过信息列表中的“招生简章”与“院校位置”链接,查看对应院校单独招生考试简章以及注意事项等信息。
③填写报名信息。点击对应院校后的“报名”链接可进入到报名界面进行报名。考生须选择一个院校的一个专业类或一个专业进行填报, 填写好院校专业信息与个人信息后,点击提交报名按钮,对报名信息进行保存。
重要提示:院校报名结束后,不能进行报名操作;考生至少选择一个院校的一个专业类或一个专业进行报名,带*号的为必填选项;联系电话只能填写手机号码,通讯地址必须详细;如院校要求考生选择科类以及报考信息选项,请考生仔细阅读院校的招生简章后按照院校要求进行选择。
④查看与修改报名信息。点击左侧“修改报名信息”链接, 如果已存在报名信息,将进入到查看报名信息界面;院校结束报名前,如果考生需要修改报名信息,点击左下角“修改信息”按钮,即可对报名信息进行修改。
12-20
湖南的考生注意了,湖南教育考试院发布了2023年高职院校单独招生工作的通知,有需要知道招考计划和招考流程的考生注意了,下面是小编整理的“2023年湖南高职院校单独招生工作的通知”,可供各位考生参加。
各市州教育(体)局,各高职(高专)院校:
为贯彻落实党中央、国务院《关于深化考试招生制度改革的实施意见》《国家职业教育改革实施方案》《关于推动现代职业教育高质量发展的意见》决策部署及教育部等部门关于职业教育提质培优行动、高职院校分类招生考试有关安排,结合我省高等职业教育招生考试有关政策规定,现就做好我省2023年高职院校(含高等专科学校,下同)单独招生工作(以下简称单招)通知如下。
一、单招报考
(一)报考对象。符合我省2023年普通高考(含对口招生考试)报名条件并已参加高考报名的人员。对于符合报名条件尚未参加高考报名、且有意愿报考高职单招的人员,须于2023年2月14日-16日到户籍所在县市区招生考试机构指定的报名点办理补报名手续。具体事项由省教育考试院安排。
(二)符合上述报名条件的退役军人、农民工、下岗失业人员、新型职业农民及企业在岗人员五类社会人员继续纳入单招对象范围。其中,退役军人、农民工、下岗失业人员、新型职业农民的身份认定,按照省教育厅、省公安厅、省人力资源社会保障厅、省农业农村厅和省退役军人事务厅《关于做好2019年我省高职扩招专项考试招生工作的通知》(湘教通〔2019〕213号)等文件规定执行,分别由户籍所在县(市、区)退役军人事务部门、人力资源社会保障部门及农业农村部门进行认定;企业在岗人员由相关企业提供在岗证明材料(如半年以上工资发放流水、社保缴纳记录等)。五类社会人员考生的资格证明材料由考生在报考前提供给拟报考的高职院校审核。不能提供有关证明材料的考生只能以普通高中往届生或同等学力人员身份报考,提供虚假证明材料的将依据教育部相关规定取消高考报名资格,已录取的取消录取资格,并严肃追究相关人员的责任。高职院校须将相关认定资料妥善保管备查,录取后及时存入学生档案。
(三)高职单招报考设第一志愿和第二志愿,考生可选择1-2所院校报考。
(四)全省高职单招统一报考和填报志愿时间为2023年2月21日-28日。高职单招实行网上报考,报考工作由省教育考试院统一组织,具体报考办法由省教育考试院另行公布。
二、单招计划及专业
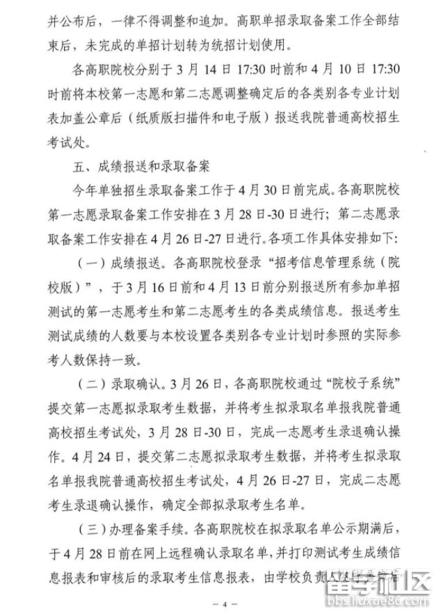
(一)申报单招计划。各高职院校按照本校上年度三年制高职专科招生计划总数的50%-70%比例,向省教育厅发展规划处申报2023年度高职单招计划。单招计划纳入学校2023年普通高校招生总计划,单招未完成的计划转为统招计划使用。对于社会人员、艺术体育特长考生等,按以下方式单列...
03-13
2019陕西省示范高职院校单独考试招生章程汇总已经公布,请需要报考陕西省示范高职院校的考生及时查看招生章程,祝你备考顺利!
| 2019陕西省示范高职院校单独考试招生章程汇总 | |
| 1 | 陕西航空职业技术学院2019示范高职院校单独考试招生章程 |
| 2 | 西安电力高等专科学校2019示范高职院校单独考试招生章程 |
| 3 | |
03-23
留学群高考网为大家提供2016年山西高职院校单独招生问答,更多高考招生资讯请关注我们网站的更新!
2016年山西高职院校单独招生问答
一、有哪些高职院校在我省实行单独招生?
答:根据《国务院关于深化考试招生制度改革的实施意见》(国发〔2014〕35号),推动职业教育改革与发展,完善高等职业教育多样化选拔录取机制,加快高职院校分类考试,省属高职院校根据本校教育教学实际以及人才培养需要情况,向省教育厅、省招生考试管理中心提出单独招生申请,经批准后列入 2016年单独招生高职院校目录,即实行单独招生办法的院校。今年被列入我省单独招生试点目录的高职院校共有38所。
单独招生院校:长治职业技术学院、山西艺术职业学院、晋城职业技术学院、山西工程职业技术学院、山西交通职业技术学院、山西药科职业学院、大同煤炭职业技术学院、山西机电职业技术学院、山西戏剧职业学院、山西财贸职业技术学院、山西水利职业技术学院、临汾职业技术学院、山西职业技术学院、山西煤炭职业技术学院、太原城市职业技术学院、山西信息职业技术学院、山西体育职业学院、山西警官职业学院、山西国际商务职业学院、潞安职业技术学院、太原旅游职业学院、山西旅游职业学院、山西管理职业学院、忻州职业技术学院、山西同文职业技术学院、晋中职业技术学院、山西华澳商贸职业学院、山西运城农业职业技术学院、山西老区职业技术学院、山西经贸职业学院、朔州职业技术学院、运城职业技术学院、山西轻工职业技术学院、山西青年职业学院、运城师范高等专科学校、吕梁职业技术学院。
经教育部批准,长沙民政职业技术学院、北京社会管理职业学院参加我省单独招生试点。
二、报考高职院校单独招生需具备哪些条件?
答:1.已履行2016年普通高考报名手续,并经资格审查合格的高级中等教育学校毕业生;
2.符合招生院校规定的相关报名条件(具体见招生院校《单独招生章程》),方可报考相关高职院校的单独招生。
三、2016年高考补报名时间和参加高职院校单独招生网上填报志愿时间是如何安排?
答:①2016年高考补报名时间为3月22日8:00—23日18:00;确认时间为3月24日8:00—25日18:00.
②高职院校单独招生网上填报志愿的时间为3月30日8:00日-4月1日18:00。
四、志愿填报办法和要求有哪些?
答:高职院校单独招生实行网上填报志愿的办法。申请报考高职院校单独招生的考生,在规定时间内,凭本人2016年普通高考报名“考生号”和登录密码登录山西招生考试网(www.sxkszx.cn),填报院校和专业志愿。每个考生只能选择填报一所高职院校志愿和两个专业志愿及“是否同意专业调剂”志愿。
五、考生报考信息确认工作是如何安排的?
答:考生须在规定时间内,按招生院校规定持《山西省高职院校单独招生考生报考登记表》(报考院校网上下载)、《高级中等教育毕业证书》(应届毕业生可持就读学校证明)、高考数码相片、二代《居民身份证》等相关材料,...
省教育厅今天发布《海南省2012年高职院校开展单独招生改革试点工作的实施办法》,今年我省11所高职院校将进行单独招生,实行院校联合组织笔试、分校进行技能测试、自主划定录取最低控制分数线、自主录取的招生考试模式。总计划招生人数为2760人。
单独招生试点全面推进
今年我省11所高职院校均进入单独招生的试点改革,各校都精选特色专业开展试点招生。其中海南职业技术学院计划招生600人,涉及专业包括电子商务、旅游管理、酒店管理、艺术设计和生化制药技术等。海南经贸职业学院计划招生220人,涉及专业有会计、投资与理财、体育服务与管理等。其他学校单独招生的计划原则上不超过本校2011年招生总计划的10%,招生专业原则上不超过3个。各校的专业计划可根据生源情况进行调整,未能完成的计划可转入统招录取时使用。
4月25日至27日报名
本省中等职业学校毕业的应往届生或户籍在海南、在省外中等职业学校毕业的应往届生或在海南从业、具有高级中等教育学历或同等学力的人员均可报名。
报名时间为4月25日至27日,考生可在4月25日8:00至27日17:30,登录海南省考试局网站(http://ea.hainan.gov.cn或http://3395602956),在主页进入“2012年高职院校单独招生报名系统”,按照系统指示的程序填报本人的报名信息和志愿信息。
考生在5月10日8:00至17:30到报考学校指定的地点提交报名材料、采集本人二代身份证上的相片等信息、确认报名和志愿信息、交纳报名考试费用。接受报名点对报考资格的审查,取得初审合格资格后,考生将领取《准考证》。每名考生仅可以填报1所学校的2个专业志愿。
采取“知识+技能”考试考查
单独招生考试于5月12日在各招生学校举行,将采取“知识+技能”的考试考查办法。知识部分采取笔试的方式,由省考试局组织招生学校实行联考的办法。主要考核考生在中等职业教育学校所学《语文》、《职业道德和法律》、《职业生涯和规划》三门课程的基本知识。答卷采取书写形式,考试时间为90分钟,满分值为100分。
技能测试采取面试考查的办法,由各招生学校自行组织。技能测试主要考查考生所报专业基本技能的操作能力,测试形式由招生学校根据专业特点自定,还可以通过提问的形式考核考生所报考专业的职业素养,满分值为150分。技能测试分数采取每个专业不少于5个评委现场亮分的方式,考试成绩通过去掉最高分和最低分以后相加取平均分的办法计算。
被录取考生不能再参加高考
考生在5月15日后可登录报考学校的网站查询自己的考试成绩。招生学校的录取工作须在5月20日前完成,5月25日前将拟录取考生名单上报省考试局,省考试局为各招生学校办理相关的录取手续,并将录取信息上报教育部。被录取的考生不能再参加今年的普通高校全国统一考试。
对于获得全国和省级职业学校技能大赛三等奖(含)以上的考生和取得全国英语等级考试二级合格证书的考生,可按照“本人申请、中职学校推荐、招生学校审查资格、省教育厅审查获奖材料、省考试局办理录取手续”的办法推荐入学。
湖南高职院校单独招生章程推荐访问