留学群词类活用

留学群专题频道词类活用栏目,提供与词类活用相关的所有资讯,希望我们所做的能让您感到满意! 词类活用,是指某些词临时改变其基本语法功能去充当其它词类或基本功能未改变而用法比较特殊的现象。古代汉语中的词类活用非常普遍,是古代汉语的重要语法特点之一,其内容主要包括名词、形容词、数词用作一般动词,名词作状语,使动用法和意动用法等。

荆轲刺秦王通假字整理词类活用、古今异义

 

  荆轲刺秦王通假字有哪些?如何去应用?有兴趣的朋友来学习一下吧,下面留学群小编为你准备了“荆轲刺秦王通假字整理词类活用、古今异义”内容,仅供参考,祝大家在本站阅读愉快!

  荆轲刺秦王通假字整理

  【秦王必说见臣】

  (“说”通“悦”,高兴)

  【往而不反者,竖子也】

  (“反”通“返”,回来)

  【燕王诚振怖大王之威】

  (“振”通“震”,害怕)

  【燕王拜送于庭】

  (“庭”通“廷”,朝廷)

  【秦王还柱而走】

  (“还”通“环‘,绕)

  【卒起不意】

  (“卒”通“猝”,突然,仓猝)

  【请辞决矣】

  (“决”通“诀”,告别)

  【日以尽矣】

  (“以”通“已”,已经)

  【荆轲奉樊于期头函,而秦武阳奉地图匣】

  (“奉”通“捧”双手捧着)

  【愿大王少假借之】

  (“少”通“稍”,稍微)

  【图穷而匕首见】

  (“见”通“现”,显露)

  荆轲刺秦王词类活用

  1.进兵北略地(北:名词作状语,向北)

  2.秦兵旦暮渡易水(旦暮:名词作状语,早晚)

  3.秦王购之金千斤,邑万家(邑:名词作动词,封邑)

  【私】丹不忍以己之私:形容词用作名词,私心

  4.樊龄期乃前曰(前:方位名词用作动词,走上前)

  5.乃遂收盛樊於期之首,函封之(函:名词用作状语,用匣子)

  6.其人居远未来(远:形容词用作名词,远地)

  7.至易水上,既祖,取道(祖:名词用作动词,出行前祭路神)

  8.皆白衣冠以送之(白:形容词作动词,白衣冠,穿着白色的衣服,戴着白色的帽子)

  9.士皆垂泪涕泣(涕:名词用作动词,哭)

  10.发尽上冠(上:名词作状语,向上)

  11.顷之未发,太子迟之(迟:形容词的意动用法,以??为迟)

  12.厚遗秦王宠臣中庶子蒙嘉(名词用作状语,用厚礼)

  13.(秦王)乃朝服(名词用作动词,穿上上朝的礼服)

  14.燕王拜送于庭,使使以闻大王(使:动词用作名词,使者。闻:动词的使动用法,使??闻,禀告)

  15.荆轲顾笑武阳,前为谢曰(前:名词用作动词,走上前)

  16.群臣怪之(怪:形容词意动用法,以??为怪,认为奇怪)

  17.秦王惊,自引而起,绝袖(绝:动词使动用法,使??断了)

  18.非有诏不得上(上:方位名词用作动词,上前)

  19.断其左股(断:形容词的使动用法,使??断)

  20.箕踞以骂曰(箕:名词作状语,像箕一样)

  21.乃欲以生劫之(生:动词作状语,活生生地)

  荆轲刺秦王古今异义

  1【信】古义:信物,如:今行而无信,则秦未可亲也

  今义:书信

  2【金】古义:铜(古代以铜为金);今义:一种贵重的金属

  3【涕】古义:眼泪;如:樊将军仰天太息流涕今义:鼻涕

  4【币】古义:礼品;如:持...

鸿门宴词类活用整理

 

  鸿门宴词类怎么使用?想学习鸿门宴词类的考生可以来看看,下面由留学群小编为你准备了“鸿门宴词类活用整理”,仅供参考,持续关注本站将可以持续获取更多的内容资讯!

鸿门宴词类活用整理

  一、名词用作动词

  【军】

  沛公军霸上:军原义军队,此处义为军队驻扎

  【言】  沛公左司马曹无伤使人言于项羽曰:原义话语,此处义为告诉

  【王】

  沛公欲王关中:原义大王、首领,此处义为做王

  【事】  吾得兄事之:原义事情,此处义为侍奉

  【道】  道芷阳:原义道路,此处义为取道

  【籍】  籍吏民,封府库:原义簿籍,此处义为登记

  【目】  范曾数目项王:原义为眼睛,此处义为使眼色

  【刑】  刑人如恐不胜:原义为刑罚,对犯人的体罚,此处义为用刑罚惩处

  二、名词作状语

  【兄】  君为我呼入,我得兄事之:像对待兄长那样

  【翼】  项伯亦拔剑起舞,常以身翼蔽沛公:像鸟儿张开翅膀那样

  【夜】  项伯乃夜驰之沛公军:在夜里

  【上】  头发上指,目眦尽裂:向上

  【间】  道芷阳间行:从小路

  三、形容词作动词

  【善】  素善留侯张良:原义为好,此处义为善待、交好

  四、形容词作名词

  【故】  君安与项伯有故:原义为旧的,此处义为老交情

  五、使动、意动句

  【王】  先破秦入咸阳者王之:以(之)为王

  【活】  项伯杀人,臣活之:使(之)活下来

  【从】

  沛公旦日从百余骑来见项王使(百余骑)跟从

  拓展阅读:鸿门宴故事

  话说项羽不喜刘邦先占关中,又听说刘邦欲在关中称王后,更是大怒。谋士范增识见不凡,他对项羽说,刘邦早年在山东一带时,“贪于财货,好美姬”,活脱脱一暴发户的形象,不足为虑。而目前在关中,刘邦“财物无所取,妇女无所幸,此其志不在小”。范增认为刘邦已有“天子气”,宜早下手把他除掉,否则后患无穷。

  在张良和项庄的暗地斡旋下,项羽没有立即攻打刘邦,而是摆下了一桌酒席宴请刘邦。这便是历史上著名的鸿门宴。这是另一场双龙会,但参与者却比煮酒论英雄那场酒局要多,发生的年代也要早三百年。鸿门宴是项羽和刘邦之间的强强对话,一时风云际会,楚汉群雄龙骧虎步,聚于新丰鸿门。

  这鸿门宴简直是一部高潮迭起、扣人心弦的现代电影。太史公就是这部电影的编剧。他的《史记》在细节方面的描述十分精彩,从项羽和刘邦的出场、退场,到席间各种人物的对话、神情、动作,甚至坐位的朝向,都交代得一清二楚。整个鸿门宴的过程,跌宕起伏,险象环生,刘邦屡屡处于危局,却次次能化险为夷。历史上对鸿门宴向有三起三落之说。

  第一起,是“范增数目项王,举所佩玉玦以示之者三”,接连暗示项羽下令杀刘邦,气氛极为紧张。结果“项王默然不应”。...

高中语文鸿门宴词类活用

 

  不了解鸿门宴此类活用的小伙伴快来看看吧!,下面由留学群小编为你精心准备了“高中语文鸿门宴词类活用",持续关注本站将可以持续获取更多的考试资讯!

  高中语文鸿门宴词类活用

  鸿门宴词类活用:名词用作动词,名词用作状语,动词使动用法,形容词用作动词,形容词用作名词等。例如,沛公军霸上,军是名词用作动词,驻军。

  词类活用

  A.名词用作动词

  沛公军霸上(驻军)

  沛公左司马曹无伤使人言于项羽曰(说)

  不可不语(告诉)

  籍吏民(造户籍册或登记)

  吾得兄事之(侍奉)

  范增数目项王(示意,使眼色)

  刑人如恐不胜(惩罚)

  道芷阳间行(取道)

  沛公欲王关中(称王)

  若入前为寿(走上前)

  沛公奉卮酒为寿(祝(项伯)身体健康)

  B.名词用作状语

  项伯乃夜驰之(在夜晚)

  于是项伯复夜去(连夜)

  吾得兄事之(像对待兄长那样)

  日夜望将军至(每日每夜)

  常以身翼蔽沛公(像鸟张开翅膀那样)

  头发上指(向上)

  四人持剑盾步走(徒步)

  道芷阳间行(从小路)

  C.动词使动用法

  项伯杀人,臣活之(使……活下来)

  交戟之卫士欲止不内(止:使……停步.内:使……进入)

  拔剑撞而破之(使……破)

  樊哙侧其盾以撞(使……侧过来)

  先破秦入咸阳者王之(使……为王)

  沛公旦日从百余骑来见项王(使……跟从)

  D.形容词用作动词

  素善留侯张良(与……交好)

  秋毫不敢有所近(靠近)

  E.形容词用作名词

  此其志不在小(小的方面)

  君安与项伯有故(旧交情)

  F动词用作名词

  此亡秦之续耳(后继者)

...

2018年初中语文必备词类活用知识归纳

 

  留学群为您整理“2018年初中语文必备词类活用知识归纳”,欢迎阅读参考,更多精彩内容请继续关注本网站相关栏目发布的信息。

  2018年初中语文必备词类活用知识归纳

  文言文是初中语文的重点内容,也是升学考试必考的知识点,文言文由于其在写作上注重典故,骈俪个对仗等特点,将知识点细分出来作为考点,也会有至少一般的学生摸不着头脑,其实文言文的学习主要就是语法,掌握了语法重点,语文考试文言文部分拿满分都没有问题。

中考语文文言文考点:名词的词类活用

 

  留学群为您整理“中考语文文言文考点:名词的词类活用”,欢迎阅读参考,更多有关内容请继续关注本网站中考栏目。

  中考语文文言文考点:名词的词类活用

  名词意动用法:

  在文言文中,有些名词带上宾语后,表示主语把宾语当作是什么。如:"其闻道也固先乎吾,吾从而师之"中的"师",就是"以……为老师"的意思。

  1、稍稍宾客其父宾客:把……当作宾客。

  2、鱼肉百姓鱼肉:以……为鱼肉

  3、孟尝君客我客:把……当作门客

  4、故人不独亲其亲,不独子其子。"不仅仅把亲人当作亲人,不仅仅把孩子当作孩子。"

  名词使动用法:

  文言文中,有些名词带宾语之后,表示使宾语怎么样的意思。如:"而欲以力臣天下之主"中的"臣",就是名词作动词,臣服的意思。(使天下之主臣服。)

  1、先破秦入咸阳者王之王:让……称王

  2、汗牛充栋汗:使……出汗

  3、齐威王欲将孙膑将:任命……为将

  推荐阅读:

  中考语文阅读理解考点汇总

  中考语文常用的修辞手法考点汇总

  中考语文文言文:文言文猜读八法考点汇总

  中考语文阅读积累:关于感恩父母的名言名句

  中考语文阅读积累:孔子名言名句

...

中考语文文言文考点:动词的词类活用

 

  留学群为您整理“中考语文文言文考点:动词的词类活用”,欢迎阅读参考,更多有关内容请继续关注本网站中考栏目。

  中考语文文言文考点:动词的词类活用

  数词用作动词(或形容词、名词):

  在文言文中,数词往往用来担当谓语,陈说事情的状况,或表示具有某个数量的事物。如:

  1、六王毕,四海一一:统一(动词)

  2、以其无礼于晋且贰于楚也贰:背离(动词)

  动词使动用法:

  文言文中,有些动词所表示的动作,其发出者是后面的宾语所表示的人或物,这就是动词的使动用法。如:"项伯杀人,臣活之"中的"活",就是使……活命的意思。

  1、外连横而斗诸侯斗:让……争斗

  2、中军置酒饮归客饮:使……饮酒

  3、生死而肉骨生:使……复生

  4、惊天动地惊:使……惊奇;动:使……感动

  5、可烧而走也走:使……逃走

  动词用作名词:

  文言文中,动词往往用作句子的主语或宾语,有时又受"其""之"等词语修饰限制,这使之具有了名词的特点。如:"追亡逐北,流血漂橹"中的"亡""北"均为动词用作名词,意思是败逃的人。

  1、殚其地之出,竭其庐之入出、入:产品、收入

  2、去国怀乡,忧谗畏讥谗、讥:诬陷、嘲讽的话

  推荐阅读:

  中考语文阅读理解考点汇总

  中考语文常用的修辞手法考点汇总

  中考语文文言文:文言文猜读八法考点汇总

  中考语文阅读积累:关于感恩父母的名言名句

  中考语文阅读积累:孔子名言名句

...

中考语文文言文考点:形容词的词类活用

 

  留学群为您整理“中考语文文言文考点:形容词的词类活用”,欢迎阅读参考,更多有关内容请继续关注本网站中考栏目。

  中考语文文言文考点:形容词的词类活用

  形容词意动用法:

  在文言文中,当形容词带上宾语时,它表示主语所表示的人或物认为宾语所表示的人或物具有某种性质或特征。如:"登泰山而小天下"中的"小",就是"认为……小"的意思。

  1、孔子登东山而小鲁小:认为……小

  2、予怪而问之怪:认为……怪

  3、渔人甚异之异:认为……奇怪

  形容词使动用法:

  在文言文中,当形容词带宾语时,它表示附加某种特征于宾语所表示的事物上,这种活用方式,就是形容词使动用法。如:"春风又绿江南岸,明月何时照我还"中的"绿",就是"使……变绿"的意思。

  1、诸侯恐惧,会盟而谋弱秦弱:使……削弱

  2、富国强兵富、强:使┉┉富、强

  3、苦其心志,劳其筋骨,饿其体肤。苦、劳、饿:使┉┉苦、劳、饿

  形容词用作动词:

  在文言文中,当形容词直接带宾语时,它不再表示事物性质,而是表示相应的动作行为或变化发展。如:"其好游者不能穷也"中的"穷",是走到尽头的意思。

  1、欲穷千里目,更上一层楼穷:看尽

  2、吾妻之美我者,私我也。私:偏爱

  形容词作名词:

  文言文中,当形容词担任主语或宾语时,它已不再表示事物的性质或特征,而是表示具有某种性质或特征的人或事物。如:"将军身披坚执锐"中的"坚""锐",指的是"坚固的铠甲和锐利的兵器"。

  1、晓看红湿处红:红花

  2、知否,知否,应是绿肥红瘦绿、红:绿叶、红花。

  3、常在于险远。险远:危险而又道远的地方

  推荐阅读:

  中考语文阅读理解考点汇总

  中考语文常用的修辞手法考点汇总

  中考语文文言文:文言文猜读八法考点汇总

  中考语文阅读积累:关于感恩父母的名言名句

  中考语文阅读积累:孔子名言名句

...

高考文言文的词类活用考点解析

 

  我们读懂文言文就要首先掌握大量的古代文化常识和文学典故,其次就是了解古人行文的特殊词法和句法的应用。出国留学高考网为大家提供高考文言文的词类活用考点解析,更多高考资讯请关注我们网站的更新!

  高考文言文的词类活用考点解析

  文言文是古代优秀文化的重要载体。阅读文言文继承和弘扬优秀传统文化的主要手段之一。文言文,顾名思义,由文和言两部分构成。文是文雅的辞采,言是特殊的古代语言用法。因此,我们读懂文言文就要首先掌握大量的古代文化常识和文学典故,其次就是了解古人行文的特殊词法和句法的应用。鉴于此,笔者这篇文章主要探讨文言文中的词类用现象,以便莘莘学子阅读学习文言文。

  现代文,几乎所有识字的人都能读明白,为什么呢?很大程度上是因为我们熟悉现代文的语法构成,或者说现代文的写作语言就是我们的生活常用语言。

  文言文之所以会出现词类活用现象,很大程度上是相对于现代汉语语法而言的。我们首先要弄明白现代汉语的句子成分。一个规范完整的现代汉语句子具有六种句子成分:主语、谓语、宾语、定语、状语、补语。主语、谓语、宾语是主干成分,其他三种成分的位置是“定语定在主宾前,谓前状语谓后补”。例如:帅气的小明在球场上不经意地踢出了一脚漂亮的贝氏弧线球。而在文言文当中可能不会这么繁琐,也没区分的这么明白—比如谓语必须是动词或形容词,状语必须是副词等等。但是在阅读文言文时我们要牢记一点:词,在其位谋其政。意思就是不管这种词性能不能充当这种句子成分,它只要在这个位置上就一定要具有这个功能,所以就有了词类活用这种现象。

  文言文中的词类活用现象包括名词、动词、形容词、数词的活用。

  名词的活用:

  一、名词作状语

  这类现象是名词用在动词前,如果这个名词不做主语,那么它就只能活用作状语。因为汉代汉语的句子成分排列是“谓前状语谓后补”。

  例句:乃遂收盛樊无期之首,函封之。《鸿门宴》

  在这个句子中,“函”就是名词,放在了动词“封”的前边,但是“函”不做主语,主语是太子丹。谓语是“封”,所以“函”在这就只能活用作状语来修饰“封”这个动作,翻译成“用匣子”。

  例句:朝济而夕设版焉。《烛之武退秦师》

  在这里“朝”和“夕”都是方位名词用在动词“济”和“设”前面,但是不能作主语,因为主语是晋文公。所以“朝”和“夕”就只能活用作状语来修饰济和设这两个动作,翻译成“在早上”和“在晚上”。

  此类句子还有很多。比如:“夜缒而出”中的“夜”,“秦兵旦暮渡易水”中的“旦暮”,“日削月割”中的“日”和“月”,都是名词活用作状语来修饰动词的例子。

  二、名词活用作动词

  现代汉语中名词一般不能充当谓语,是不直接带宾语的。但是在文言文中经常会出现两个名词或几个名词一起用的现象,那么就要让前边的名词活用作动词充当谓语来引出宾语。

  例句:籍吏民,封府库。《鸿门宴》

  在这个句子中,“籍”和“吏民”都是名词,按说是不能放在一起搭配使用的。补足这个句子应该是“刘邦籍吏民”,“刘邦”是主语,“吏民”是宾语,那么籍就只能被安排在谓语的位置上了,所以要在其位谋其政,活用成动...

2014高考语文文言文之词类活用

 

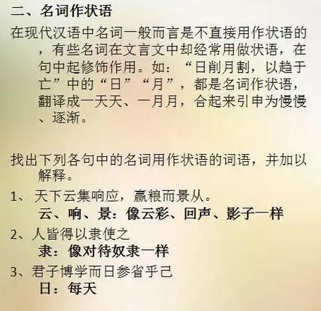
  高考语文文言文词类活用是指某些实词在特定的语言环境中,临时具有的某种新的语法功能。而这种语法功能与现代汉语相比具有明显的不同,判断之时要参照现代汉语的一般用法推断。

  1. 名词作状语

  在现代汉语中名词一般而言是不直接用作状语的,有些名词在文言文中却经常用做状语,在句中起修饰作用。如:“日削月割,以趋于亡”中的“日”“月”,都是名词作状语,翻译成一天天、一月月,合起来引申为慢慢、逐渐。

  [小练习]找出下列各句中的名词用作状语的词语,并加以解释。

  ①天下云集响应,赢粮而景从。 云、响、景:像云彩、回声、影子一样

  ②人皆得以隶使之 隶:当奴隶

  ③余自齐安舟行适临汝 舟:用船

  ④东歌膏腴之地,北收要害之郡 东、北:在东边、在北边

  ⑤而相如廷叱之 廷:在朝廷

  ⑥士大夫终不肯夜泊绝壁之下 夜:在夜晚

  ⑦君子博学而日参省乎己 日:每天

  2. 名词用作动词

  现代汉语中,名词是不会直接带宾语的,但文言文中却经常出现名词直接带宾语的现象,这就是名词用作动词。活用以后,名词变成相关的动词的意思。如:“始见中原气象,泰然不肉而肥矣”中的“肉”,就是吃肉的意思。

  [小练习]找出下列各句中用作动词的名词,并解释之。

  ①籍吏民,封府库 籍:登记

  ②沛公欲王关中 王:统治

  ③屠大窘,恐前后受其敌 敌:攻击

  ④臧使者枉用三尺,以仇一言之憾,国贼戾之士哉 仇:报复

  ⑤大喜,笼归,举家庆贺 笼:用笼子装

  ⑥大楚兴,陈胜王 王:称王

  ⑦日将暮,取儿稿葬 暮:落山

  ⑧假舟楫者,非能水也,而绝江河 水:游泳

  ⑨原庄宗之所以得天下 原:推究

  3. 名词使动用法

  文言文中,有些名词带宾语之后,表示使宾语怎么样的意思。如:“而欲以力臣天下之主”中的“臣”,就是名词作动词,臣服的意思。①生死而肉骨 肉:使„„长肉②先破秦入咸阳者王之 王:让„„称王

  4.名词意动用法

  在文言文中,有些名词带上宾语后,表示主语把宾语当作是什么。如:“其闻道也固先乎吾,吾从而师之”中的“师”,就是“以„„为老师”的意思。

  ①稍稍宾客其父 宾客:把„„当作宾客。

  ②鱼肉缙绅 鱼肉:以„„为鱼肉

  ③孟尝君客我 客:把„„当作门客④君子病无能焉 病:以„„为病

  ⑤后人哀之而不鉴之 鉴:意动用法,以为鉴

  5. 动词用作名词

  文言文中,动词往往用作句子的主语或宾语,有时又受“其”“之”等词语修饰限制,这使之具有了名词的特点。如:“追亡逐北,流血漂橹”中的“亡”...