留学群专题频道2020十堰中考报名时间栏目,提供与2020十堰中考报名时间相关的所有资讯,希望我们所做的能让您感到满意!
06-04
中考报名时间已经出来了,还不知道的小伙伴们看过来,下面由留学群小编为你精心准备了“2020年十堰中考报名时间【已公布】”,持续关注本站将可以持续获取更多的考试资讯!
2020年十堰中考报名时间【已公布】
2020年十堰市初中毕业生学业水平考试(以下简称“中考”)已经启动报名工作6月10日前完成
今年中考时间调整为7月20日至22日。5月20日,十堰市初三学生正式复课。据此,我市招考部门及时启动中考报名工作。
5月22日,市教育局召开2020年全市中考报名工作视频会议,安排部署常态化防控下的全市中考报名相关工作。会上,有关负责同志对中考优录、学籍管理等中报名相关工作进行安排部署,对湖北省中考报名系统进行演示培训;市招生考试院与各县市、城区学校线上签订《十堰市2020年初中毕业生学业水平考试信息管理责任书》。
根据十堰市2020年中考报名方案,今年中考报名对象为全市各初中学校九年级在籍应届毕业生,每所有初中毕业生的学校均设立为中考报名点,统一组织具有本校学籍的初三应届毕业生报名。
在报名时间上,十堰城区学校已陆续开展本校的报名及资审相关工作,到考试院办理报名手续的时间为6月8日-10日。各县(市、郧阳区)招生考试机构负责组织召开辖区学校报名工作会,安排、接待所属辖区学校的报名工作。报名工作6月10日前必须完成。具体时间由各地自行确定,6月11-12日到市招生考试院办理报名手续。
中考的收费标准为每生90元。报名要访问“湖北省高中阶段学校招生管理信息系统”(网址:http://gzjd.hubzs.com.cn/),“登录”时输入用户名、密码。
市招生考试院要求,各地各校成立中考报名工作领导小组,制定中考报名工作方案。要多途径、多形式、全方位地加强中考报名政策的宣传与解读,努力使广大考生“应知尽知”,做到宣传发动全覆盖,确保“不漏一校、不落一人”。要严把报名关,认真审核考生报名资格,严格执行考生本人签字确认制度,严防代签和漏签名,防止张冠李戴现象发生。要强化属地管理,严防辖区出现漏报现象。要严格执行“谁主管、谁负责,谁签字、谁负责”的原则,严明工作纪律,严格责任追究。

推荐阅读:
...11-16
也许你正准备2017年中考,但不清楚什么时候报名,留学群中考频道为您提供2017年十堰中考报名时间,请大家及时关注中考报名信息,及时报名!
| 2017年十堰中考报名时间 |
十堰中考报名时间历年都略有什么不同,但是一般都是在2月-5月,留学群中考频道将首发2017年中考报名时间。>>>点击查看2017年十堰中考报名时间最新发布情况
2017年十堰中考报名系统那时候也将开通,本网站将首发已开启的2017年十堰中考报名入口,届时请大家一定要关注本网站的最新动态。
如果考生和家长们还对中考报名流程不了解,小编将告诉您十堰中考报名详细流程,准备报考中考的同学们要是对中考报名这块还有什么不清楚的地方,可以点击下面链接查看详情。
09-10
十堰中考报名时间历年都略有什么不同,但是一般都是为2月-3月,留学群中考频道将首发2015年中考报名时间。>>>点击查看2015年十堰中考报名时间最新发布情况
2015年十堰中考报名系统那时候也将开通,本网站将首发已开启的2015年十堰中考报名入口,届时请大家一定要关注本网站的最新动态。>>>点击进入2015年十堰中考报名入口
如果考生和家长们还对中考报名流程不了解,小编将告诉您十堰中考报名详细流程,准备报考十堰高中的同学们要是对中考报名这块还有什么不清楚的地方,点击末尾链接把问题反馈给我们,我们将第一时间为您解答。
...10-17
2014年中考一天天的临近,初三学生正在紧张的复习中。留学群中考频道全程关注中考多年,为您提供最新的中考资讯,中考分数线,中考报名系统,以下为留学群中考频道为您提供的2014十堰中考报名系统,希望对您有所帮助!
中考报名指南
■中考志愿填报8项注意
●提前批可报外区示范性高中,第一批起只能填本升学区具有该批次招生名额学校,不能报外区。
●第一志愿只能填公办高中或民办高中,允许为空,但不可填择校。
●第二志愿起可填择校,也可填公费志愿。
●提前批公费(或民办)和择校(或自筹经费班)志愿分别可填等于或小于3个。
●不同录取批次之间的志愿互不影响。
●末位考生志愿序号直接显示该校最低录到了第几志愿考生。
●末位考生分数不等于该校的最低录取分数,前者是从时间上最后被该校录取的考生成绩。
中考报名时间:
中考考试报名时间每年的5月左右,具体时间由当地教育局部门公布。
温馨提示:由于信息不断变化,留学群高考频道所提供信息仅供参考,最终以官方公布为准。
中考推荐访问:
06-27
中考考试时间已经出来了,还不知道的小伙伴们看过来,下面由留学群小编为你精心准备了“2020年湖北十堰中考时间【通知】”,持续关注本站将可以持续获取更多的考试资讯!
2020年湖北十堰中考时间【通知】
今天上午记者从市招生考试院了解到2020年十堰市初中毕业生学业水平考试(以下简称“中考”)已经启动,报名工作6月10日前完成。
家有初中毕业生者,请重点关注!
今年中考时间调整为7月20日至22日。5月20日,我市初三学生正式复课。据此,我市招考部门及时启动中考报名工作。
5月22日,市教育局召开2020年全市中考报名工作视频会议,安排部署常态化疫情防控下的全市中考报名相关工作。会上,有关负责同志对中考优录、学籍管理等中报名相关工作进行安排部署,对湖北省中考报名系统进行演示培训;市招生考试院与各县市、城区学校线上签订《十堰市2020年初中毕业生学业水平考试信息管理责任书》。
根据我市2020年中考报名方案,今年中考报名对象为全市各初中学校九年级在籍应届毕业生,每所有初中毕业生的学校均设立为中考报名点,统一组织具有本校学籍的初三应届毕业生报名。
在报名时间上,十堰城区学校已陆续开展本校的报名及资审相关工作,到考试院办理报名手续的时间为6月8日-10日。各县(市、郧阳区)招生考试机构负责组织召开辖区学校报名工作会,安排、接待所属辖区学校的报名工作。报名工作6月10日前必须完成。具体时间由各地自行确定,6月11-12日到市招生考试院办理报名手续。
中考的收费标准为每生90元。报名要访问“湖北省高中阶段学校招生管理信息系统”(网址:http://gzjd.hubzs.com.cn/),“登录”时输入用户名、密码。
市招生考试院要求,各地各校成立中考报名工作领导小组,制定中考报名工作方案。要多途径、多形式、全方位地加强中考报名政策的宣传与解读,努力使广大考生“应知尽知”,做到宣传发动全覆盖,确保“不漏一校、不落一人”。要严把报名关,认真审核考生报名资格,严格执行考生本人签字确认制度,严防代签和漏签名,防止张冠李戴现象发生。要强化属地管理,严防辖区出现漏报现象。要严格执行“谁主管、谁负责,谁签字、谁负责”的原则,严明工作纪律,严格责任追究。
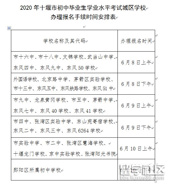
附:十堰城区各校报名时间安排

推荐阅读:
09-27
中考报名马上就要开始了,2018年准备中考的考生们你们准备好了吗?留学群中考频道为您提供十堰2018中考报名时间,请大家及时进行报名!
| 十堰2018中考报名时间 |
十堰中考报名时间历年都略有什么不同,但是一般都是在11月-5月,留学群中考频道将首发2018年中考报名时间。>>>点击查看2018年十堰中考报名时间最新发布情况
2018年十堰中考报名系统那时候也将开通,本网站将首发已开启的2018年十堰中考报名入口,届时请大家一定要关注本网站的最新动态。
如果考生和家长们还对中考报名流程不了解,小编将告诉您十堰中考报名详细流程,准备报考中考的同学们要是对中考报名这块还有什么不清楚的地方,可以点击下面链接查看详情。
03-26
留学群十堰中考频道为您精心提供2016年十堰中考时间安排,更多十堰中考语文、十堰中考数学、十堰中考英语、十堰中考真题、十堰中考答案、十堰中考满分作文、十堰中考成绩查询、十堰中考分数线、十堰中考录取查询等中考信息请关注我们网站的更新!
| 2016年十堰中考安排 | ||
| 时间 | 事件 | 相关事项 |
| 2016年2月-3月 | 中考报名 | 中考报名具体时间及入口 |
| 中考报名流程及注意事项 | ||
| 2016年6月中旬 | ||
09-10
留学群小编你公布2015十堰中考报名网址,知道了确切时间的你是不是觉得很紧迫了呢?那就利用好平时的零星时间抓紧复习吧,更多精彩内容欢迎访问www.liuxuequn.com。
| 2016十堰中考报名网址 |
2016十堰中考报名网址【点击查看最新报名网址】
延伸阅读:
中考数学提分三大要点
一、模拟训练关键是选好模拟试题,要按照初中毕业生学业考试说明要求,结合中考数学试卷的结构特点和命题趋势,选择真正具有模拟性的模拟试题。时间的安排,题量的多少,低、中、高档题的比例,总体难度的控制等都要符合中考要求。
二、模拟测试后,要及时对答案,趁热打铁,有利于及时查漏补缺,复习效果明显提高。同事要对自己做的卷子评分,严格按照中考评分要求,以便掌握自身的复习水平。
三、留给自己一定的纠错和消化时间。教师讲过的内容,要整理下来;教师没讲的自己解错的题要纠错;与之相关的基础知识要再记忆再巩固。
四、适当的“解放”,特别是在时间安排上。经过一段时间的考、考、考,几乎所有的学生心身都会感到疲劳,如果把这种疲劳的状态带进中考考场,那 肯定是个较差的结果。但要注意,解放不是放松,必须保证有个适度紧张的精神状态。实践证明,适度紧张是正常或者超常发挥的最佳状态。调节的生物钟,尽量把 学习、思考的时间调整得与中考答卷时间相吻合,关注的心态和信心调整,此时此刻学生的信心的作用变为了最大。
中考冲刺:摆脱压力自我心理调节20招
No.1 一吐为快。假如你正为某事所困扰,...
2020十堰中考报名时间推荐访问